מאת: Dr. Gent Paparisto, AWR corp. / בני חדד, חברת רדט ציוד ומערכות. בתכנון מעגלים התומכים בדורות השלישי והרביעי של המערכות האלחוטיות המתקדמות כמו גם בתכנון מערכות צבאיות מתקדמות, ניתן להשיג את מירב הביצועים מהמעגלים ומהמערכות כאשר מהנדס ה-RF עובד בסביבת סימולציה משולבת, אשר בה משולבים מעגלים, מערכות ואותות מתקדמים. סינרגיה מעין זו של כלי סימולציה מאפשרת תכן אופטימאלי של מערכות הכוללות איפנונים מתקדמים מסדרים גבוהים, כגון Orthogonal Frequency Division Multiplexing (OFDM), Multiple Input Multiple Output, וכן מערכות מתקדמות כגון שילוב של מגבר הספק בנצילות גבוהה בשילוב עם Digital Pre Distortion ועוד.
כלי תכן המערכת של AWR, ה-Visual System Simulator עובד בהגדרתו בסינרגיה מוחלטת ודו-כיוונית עם כלי לתכן המעגלים, ה-Microwave Office , וכעת מאפשר עבודה משותפת עם ה-LabVIEW של NI. שילוב זה מאפשר למהנדס ה-RF לבצע אנליזות, אופטימיזציות ובדיקות של רכיבי ומערכות ה-RF בסביבה אחידה ומשולבת.
כיצד זה עובד?
שילוב ה-VSS עם LabVIEW מתאפשר באמצעות בלוק בתוכנה המיועד למטרה זו. הסימולציה נעשית בסביבת ה-VSS, במנוע ה-Time Domain שלו, והבלוק מאפשר את הממשק אל ה-LabVIEW, כך שניתן להעביר מידע בזמן אמת בין שתי הסביבות (איור 1). סביבת ה-Virtual Instrument של ה-LabVIEW מבצעת עיבוד על האותות המתקבלים מה-VSS.
ניתן ליישם מספר רב של בלוקי LabVIEW בסביבת ה-VSS.
שילוב שני הכלים, מאפשר שיפור היכולות באופן הדדי. ה-LabVIEW כולל מספר רב מאד של ספריות Virtual Instruments , המאפשרות שליטה בציודי בדיקת (צב”ד) RF, במדידות RF, כמו גם בפונקציות DSP פשוטות ומתקדמות, יצירת אותות וסרגלים המאפשרים אנליזה בסטנדרטים המתקדמים ביותר, כגון LTE, WCDMA/HSPDA+, GSM/EDGE, WiMAX, WLAN ועוד. ה-VSS מאפשר אף הוא אותות מסטנדרטים אלו, כמו גם גישה לתכן רכיבי ה-RF, תכן DSP וכלי מדידה רבים, הן של מאפייני ה-RF והן של תוצרי Base Band כגון EVM, CCDF, BER ועוד.
ישנם שני ממשקים אפשריים בין LabVIEW לבין VSS:
1) שימוש במנוע ה-Run-Time של LabVIEW לשם הפעלת ה-Virtual Instruments . גישה זו מאפשרת זמני סימולציה מהירים מאד, אבל מונעת אפשרות של יצירת, בניית ושינויי VI.
2) שימוש בכלי פיתוח המערכות של ה- LabVIEW גישה זו מאפשרת גמישות מלאה מבחינת הגדרות ושינויים של ה-VI.
ממשק זה מאפשר ל-VSS לעבוד עם כל הכלים של ה-LabVIEW, כגון מקורות של אותות מתקדמים, כלי מדידה, בלוקי עיבוד אותות, שילוב צב”דים (כמעט כל סוגי וכל ספקי הצב”דים עובדים עם ה-LabVIEW) ועוד.
להלן מספר דוגמאות לדרכים בהם ניתן לשלב את ה-VSS עם ה-LabVIEW:
מקרה 1: בלוקי עיבוד אות
ה-VSS יכול לייצר אותות מתקדמים הנדרשים לתכנון ולסימולציה של מערכות תקשורת מתקדמות. ניתן לשלב אותות ממשיים, מרוכבים (Complex Envelope) ואותות דיגיטאליים בכדי לייצר אותות מסוג זה.
איור 2 מתאר סימולציית מערכת של ה-VSS הכוללת מספר אותות המזינים בלוק של LabVIEW. בלוק זה מפעיל את ה-Visual Instrument של ה-LabVIEW, אשר מסונכרן באופן מלא, במהלך הסימולציה עם האות הנדגם של ה-VSS.
בלוק ה-LabVIEW מאפשר למעשה בניית פונקציות (למשל מתמטיות, או עיבוד אותות), ומוצא בלוק זה חוזר אל ה-VSS להמשך העיבוד.
איור 3 מתאר את מעבר האות ב-VSS, לפני ואחרי בלוק ה-LabVIEW.
בנוסף, ניתן לעשות שימוש ב-VI באופן ישיר, בסביבת ה-VSS. ניקח, כדוגמא, VI פשוט שבכניסותיו שני אותות, אותם הוא סוכם ומבצע מכפלה על הסכום, כאשר הכופל הוא פרמטר הניתן לשינוי ע”י המשתמש (איור 4). במקרה מעין זה, מוגדר ה-VI כ-Sub VI. באופן כללי ניתן לומר כי הבקרה והתוצרים של ה-LabVIEW הם הכניסות והמוצאים של בלוק ה-LabVIEW ב-VSS. הסימולציה גם מאפשרת שימוש במנוע ה-Run-Time של ה-LabVIEW ומאפשרת שליטה על ה-GUI של ה-VI. במקרה הנ”ל, אותות הכניסה מה-VSS הם 1GHZ ו-1.1GHz. התוצאה מוצגת בגרף ב-LabVIEW (איור 5).
חלון זה נפתח באופן אוטומטי ומסונכרן הן בסביבת ה-VSS והן בסביבת LabVIEW.
מקרה 2: Digital Predistortion
טכניקות Digital Predistortion מיושמות בכדי לבצע ליניאריזציה בשרשראות לא ליניאריות, בעיקר על מגברי ההספק בתחנות בסיס, הדורשים נצילות גבוהה. טכניקות אלו הפכו להיות חלק בלתי נפרד ואף מחייב בהתמודדות עם דרישות הסטנדרטים המתקדמים ועם רוחבי הסרט המיושמים כיום. ה-VSS מספק סביבה ליצירת אותות הכניסה המאופננים, ליישום המודל הלא ליניארי וכן לאנליזה מלאה של התוצרים, כגון הגבר, נצילות, ליניאריות, EVM, Spectrum, CCDF ועוד. ניתן גם לבנות מודל ה-DPD ב-VSS. ניתן לבנות מודל של ה-DPD גם ב-LabVIEW, אך מעבר לכך, ניתן גם ליישמו ישירות ב-FPGA. ממשק זה של ה-VSS עם LabVIEW מאפשר יישום של מערכות מתקדמות, המשלבות מעגלי RF עם רכיבי FPGA, כגון ה-DPD.
במקרה זה, מעגל ה-Predistortion עושה שימוש במנחתים דיגיטליים ובהזזות פאזה ומיושמים בשלב מוקדם מאד ב-LabVIEW ולכן גם ב-VSS. תכנון המגבר נעשו במלואו בסביבת AWR, כולל הרצות Harmonic Balance ועריכת Layout מלא, בהתבסס על הרצה אלקטרו מגנטית תלת-ממדית משטחית (בשיטת המומנטים), כך שמתקבלת סביבה שבה ישנו שילוב של המגבר עם תכן ה-FPGA שנעשה ב-LabVIEW. תוך כדי הרצת הסימולציה, ה-VI לוקח דגימות מן האות המתקבל לאחר המגבר ויוצר את האות היוצר את העיוות המקדמי (Predistorter). אות זה מוזרק מחדש לאות המוכנס אל המגבר, כך שאות המוצא מהמגבר לינארי יותר. זהו תהליך יעיל מאד, מבחינת מהנדסי ה-RF, משום שהוא מאפשר קישור חלק בין רכיבי RF לרכיבי DSP/FPGA, בפלטפורמה האחידה של VSS ו-LabVIEW. לאחר הרצה זו, ניתן לראות כבר בשלב האב טיפוס, את התוצאות ברמה גבוהה מאד של אמינות.
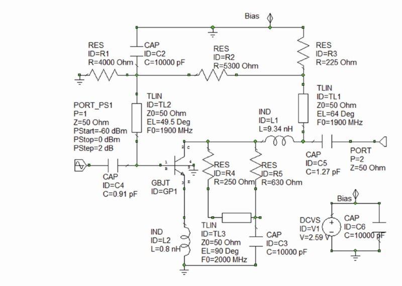
איור 6 מתאר מגבר הספק אשר תוכנן ב-AWR, בתדר מרכזי של 1900 MHz. עקומות ה-AM/AM וה-AM/PM מתוארות באיור 7, יחד עם הספקטרום המתקבל עבור אות QPSK בהספק כניסה נומינאלי, כפי שהתקבל מההרצה ב – VSS.
ניתן לראות את אי הלינאריות, המתבטאת בהספק כניסה זה, ב-Spectral Regrowth, בצדי האות המרכזי. ישנם שני עקרונות בסיסיים בעבודה של ה-Digital Predistortion, שיש לקחת בחשבון: המודל של הרכיב הלא ליניארי חייב לכלול אופיין כניסה – יציאה. ניתן לייצר אופיין זה, באמצעות הרצה מחזורית הרכיב הלא ליניארי יחד עם הרכיב היוצר את העיוות המקדמי, או באמצעות דגימת הספק המוצא של המגבר ובניית טבלת מאפיינים, שערכיה מתעדכנים באופן דינאמי עם הזמן.
במקרה זה, בשלב הראשוני מתוכנן המגבר, והאופיין הדינאמי שלו משמש בסיס לבניית האות. דבר זה מתואר באיור 8, אשר בה המגבר ממוקם במערך אשר אליו יוזרק אות ה-Predistorter.
העניין השני שיש להתייחס אליו הוא מידת הדיוק הנדרשת בכדי לבצע את העיוות המקדמי על אות הכניסה. ניתן לבצע זאת באמצעות הפעלת אלגוריתמים המבוססים על תוצאות הרצת ה-AM/AM וה-AM/PM, ובאמצעות יישומם בתוך ה-VI ב-LabVIEW. כאן מתבטא באופן ברור היתרון של ה-LabVIEW, משום שבסביבה זו ניתן ליישם את האלגוריתם ב-VI באמצעות הפעלת מנחתים, מזיזי פאזה ורכיבים נוספים.
אחד מהיתרונות של הסינרגיה שבין LabVIEW ל-VSS נעוצה ביכולתו של ה-VSS לאפשר אופיין לא ליניארי מלא של המגבר, ושל ה-LabVIEW להכיל את מזיזי הפאזה ואת הניחותים הנדרשים להפעלת האלגוריתם. המשתמש יכול לבחור האם הוא מעוניין לעבוד בגישה שבה הטבלה מתעדכנת באופן אוטומטי או באופן ידני, בהתאם למורכבות התכנון ולמידת אי הליניאריות של המגבר. ה-VI של ה-LabVIEW מתווסף ל-VSS בכדי לייצא את אות ה-Predistorter. אות הכניסה של ה-VSS מומר דרך ה-LabVIEW חזרה אל ה-VI ומפורד לאמפליטודה ולפאזה (איור 9). אותות אלו מהווים את הבסיס לבניית טבלאות ה-Look-UP או לבניית האלגוריתם הדינאמי. האות העובר במערכת ה-VSS הוא אות מרוכב (Complex Envelope) והוא נדרש לשם עבודה מעין זו. מזיזי הפאזה הדיגיטליים והמנחתים נשלטים באופן דיגיטלי, וטבלת ה-Look-Up יכולה להיות מיושמת ב-FPGA לשם כיול חוזר או לשם עדכון, על פי דרישות מערכתיות שונות.
תוצאות הרצה מעין זו, המשלבת את ה-VSS עם ה-LabVIEW מתוארות באיור 10, כפי שנמדדה ב-VSS. האופיין כחול מתאר את אות המוצא של המגבר, ללא Predistortion, ואילו האופיין האדום מתאר את אות המוצא של המגבר עם ה-Predistorter. ה-Predistorter תוכנן וייושם ב-VI של ה-LabVIEW. השיפור ניכר במסכה הספקטרלית, כאשר ה-Spectral Regrowth קטנה בכ-25dB, עבור אותו הספק מוצא נומינאלי.
סיכום:
בכדי להשיג את הביצועים המיטביים עבור מערכות תקשורת מתקדמות, כגון הדור השלישי והרביעי או עבור מערכות צבאיות מתקדמות, ישנו צורך בשילוב כלי סימולציה ומדידה בכל אחד משלבי תכנון המערכת. מתכנני מערכות אלו נדרשים לצפות בשלב מוקדם של הפיתוח את אופיו של הרכיב או את אופייה של השרשרת בהינתן אותות מורכבים ורחבי סרט. שילוב כלי הסימולציה המערכתית של AWR, ה-VSS, יחד עם ה-LabVIEW של National Instruments, מאפשר לבצע תכנון מערכתי מתקדם ואמין, החל משלבי הפיתוח המוקדמים ועד לשלבי המוצר המוגמר, ומבטיח ביצועים איכותיים יותר, בזמן תכנון קצר יותר.














