Johan Strydom, Power Electronics Technology
אבטיפוס של ממיר – ®eGaN מבוסס FET, בתקינה מלאה, בפורמט חצי לבֵנה – פועל בתדר מיתוג כפול כמעט של ההתקן; הביצועים שלו עולים על אלה של ממירים מסחריים מהשורה הראשונה, מבוססי MOSFET. ההספק במוצא הממיר המבוסס eGaN עולה במאה W על זה של כל ממיר מסחרי הקרוב אליו ביותר, המבוסס MOSFET.

איור 1. הנצילות המזערית הנחוצה כדי שממיר חצי לבנה יגיע להספק המוצא המסוים (בהנחה שאובדן ההספק המרבי הוא 35W).

איור 2. טופולוגיה, גשר שלם מוסט פאזה PSFB, 350 W ממוסת במלואו, עם יישור סינכרוני באמצעות גשר שלם FBSR, המשתמש ב- FETs של eGaN (שני ממירים עם חוצצים עבור עיצוב חצי לבנה, 250 kHz).
ב-SHOOTOUT מס’ 41, דנו בממירים בפורמאט לבנה, מבוּדדים, בדגש מיוחד על ממירים בפורמאט שמינית לבנה שבהם אילוצי הגודל קפדניים ביותר. הממירים המבודדים הללו בפורמאט לבנה נפוצים מאוד בשימוש במערכות תקשורת, כדי לספק כוח תפעולי לציוד הרשת, והם זמינים בגדלים סטנדארטיים שונים, ובמיגוון של טווחי מתח מבוא ומוצא. המודולאריות והאמינות שלהם, צפיפות ההספק והרבגוניות בהם, סייעו להפוך את שוק ספקי הכוח המבודדים לפשוט יותר, ובמידה מסוימת הפכו אותם למצרכים מצויים. הדבר המשותף לכולם הוא, שההתקנים של הספק המבוא והספק המוצא נמנים על טווח ה-100 V או פחות מכך. אולם קיימים יישומי ממירים מבודדים שדרישות ההתקן בהם הן למתח גבוה יותר, כמו למשל PoE – PSE (Power over Ethernet – Power Sourcing Equipment). ממירים אלה מפיקים תועלת רבה עוד יותר מן היתרונות הגלומים בטרנזיסטורים (FETs) מטיפוס eGaN, בצורת שיעורי מתח הולכים וגדלים. במאמר הנוכחי תמצאו השוואה בין ממיר eGaN מבוסס FET בפורמאט של חצי לבנה לבין ממיר סיליקון MOSFET בפורמאט לבנה.
פיתוח הַתֶקן של “הֶסְפֶּק באמצעות אתרנט” (PoE) התקדם בשנים האחרונות. נראה שהדגש העיקרי בהתפתחות זו היה מידת ההספק והגברה שיטתית של מידת ההספק עם כל סוג וטיפוס חדש. על פי תקן IEEE 802.3at לגבי PoE2, ספק הכוח (PSE) זקוק למתח מוצא מ-44V עד 57V עבור PoE מטיפוס 1, ול-50 עד 57V עבור PoE מטיפוס 2 (PoE+). כמו כן עליו להיות מסוגל להעביר 15.4W (במקרה של טיפוס 1) או 25.5W (לטיפוס 2) לכל יציאת ממשק בהתקן המיתוג PSE לעבר האתרנט. ספק הכוח דורש אף הוא ויסות מסוים לגבי ספק המוצא שלו, אבל אין צורך בווסת נוקשה. מעניין לציין שקיימת עלייה במתח המינימאלי, כתוצאה מההגבהה של הרף העליון בצניחת הקו עם רמת ההספק המוגברת. ספק כוח עתידי עשוי להזדקק לטווחי מתח קטנים עוד יותר, המתקרבים ל-57V המרבי. ההספק הכולל הנדרש מספק הכוח יכול להגיע ל-1.2KW, היות שלוח אופייני של מתגי אתרנט עשוי להיות בנוי מ-24, 36, או אף 48 יציאות מימשק. דבר זה הוא העומד ביסוד הצורך בממירים בעלי נצילות וצפיפות כוח גדולות יותר.

איור 3. נתוני נצילות בממיר PSE חצי לבנה, אבטיפוס של eGaN המבוסס על FET, מראים את תוצאות ההפעלה החד שלבית (מחצית הממיר בהספק מופחת) והדו שלבית גם יחד

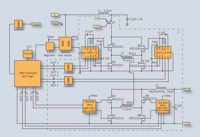
איור 4. סכמה מפושטת של ממיר עבור 700 W בתדר מיתוג של 250 kHz, מבוסס eGaN, מטיפוס שמינית לבנה, במתח 38V – 60V ל-53V.
היות שהממירים הללו בפורמאט לבנה הם בעלי גודל מוגדר, המתכננים מעלים ללא הרף רעיונות חדשניים, באשר להגברת הספק המוצא שלהם (וצפיפות הכוח). אף כי רעיונות אלה רבים ומגוונים, כולם קשורים ליעילות מערכתית. מדובר במיגבלה פיזיקאלית המבוססת על הנפח הקבוע מראש של הממיר, ועל השיטה להפגת חום שבה משתמשים. קשה להיפטר מיותר מאשר 35W של אובדנים בממיר בפורמאט חצי לבנה, גם אם קיים זרם אוויר ניכר ו/או לוחית בסיס. באיור 1, ההיקף של הֶספק מוצא שניתן להגיע אליו בממיר חצי לבנה, מוצב בחישוב לעומת הנצילות המלאה המזערית הנדרשת כדי להשיג זאת. מאחר שרוב ממירי הספק חצי לבנה מסחריים כבר ניחנו ב-95% נצילות, הרי שאפילו שיפור נצילות בשיעור חצי אחוז הוא חשוב, ועשוי להגדיל את הספק המוצא ב-100W נוספים לערך. אולם, העלות לוואט (ִִ$/W) היא ההיבט החשוב ביותר. אם מגדילים את הנצילות של הממיר ולכן גם את הספק המוצא, הדבר מפחית את העלות הכוללת של היחידה, לוואט.
השוואה בין ממירים מבודדים
הניסיון להשוות בין ממירים בפורמאט חצי לבנה, PoE – PSE, אינו פשוט כמו השוואה בין תפוחים, היות שקיימים הבדלים רבים בין העיצובים המסחריים. כל דור חדש בנושא הספקת הכוח, מגיעים להיקף גדול יותר של הספק מוצא, בשעה שכל יצרן מפרש את העיצוב המיטבי שלו מהבחינות של מבנה, מערך ושינויים בטופולוגיה, באורח שונה. הגדרה של הפיתרון הטוב ביותר נעשית בצורה של תהליכים החוזרים על עצמם, ונוסף לכך קיימים חילוקי הדעות באשר לעצם המהות של הפיתרון “הטוב ביותר”. דוגמה מצוינת לגיוון הקיים במיתווים עבור היישום הזה בחצי לבנה, היא השאלה, האם לבנות שני ממירים מרווחים או ממיר יחיד. יתר על כן, הגישות הקיימות לגבי המרה חד שלבית או דו שלבית, משמשות שתיהן במוצרים המסחריים העכשוויים.
בפורמאט הגדול יותר של לבנה, כמו בחצי לבנה, הרמות של הספק המוצא הנוצר, וכלל אובדני ההמרה, גבוהים דיים, כך שבדרך כלל נדרש ריבוי ספקי כוח עבור כל מיתוג – הן מבחינת הדרישות התרמיות והן מבחינת המיספר המזערי הנדרש של RDS (קובייה בגודל הגדול ביותר) הזמינים. לכן, אם מפצלים את הממיר לשניים – אחד לכל מחצית הספק – ההיקף הכולל של ספק הכוח אינו מושפע. כמו כן, ניתן להטיל ספק בעלות ובגודל הנוספים בגלל שימוש במספר גדול יותר של משרנים ושנאים, מאחר שרכיבים אלה יהיו קטנים יותר, וההצבה של הממירים עם רווח ביניהם, עשויה לאפשר הקטנה בקיבוליות המוצא הנדרשת. יתר על כן, המיגבלות בממדים, בייחוד בגובה הלבנים, פירושן ששנאי יחיד בעל הספק גבוה יהיה מוגבל בגובהו, ולכן בעל אורך נתיב מגנטי שאינו מיטבי, לעומת שתי ליבות שנאי קטנות יותר. ההבדלים הנותרים – שער ההינע והבקר, הם ככל הנראה הגורמים המכריעים; זאת מההיבט של השאלה, האם ניתן להצדיק את העלאת מחירם באמצעות נצילות טובה יותר, המובילה להספק מוצא רב יותר.
כמו במקרה של שמינית הלבנה בגיליון 4 של SHOOTOUT1, פוּתַח ממיר eGaN מבוסס FET, שאינו בהכרח הפיתרון המיטבי לכול. מטרת העיצוב ההוא הייתה, להגיע לתדר תפעולי ברמות גבוהות בהרבה לעומת מערכות מסחריות עכשוויות, על מנת להוכיח שהתקני eGaN יכולים לאפשר לאדם, המיומן בעיצוב עבור הספקת כוח, לפתח מוצרים מן הדור הבא, העדכניים ביותר האפשריים, שיהיו מחוננים בנצילות ובהספק מוצא מוגברים.

טבלה 1: השוואה של ממירים מסחריים PSE מטיפוס חצי לבנה ממיר A – E אבטיפוס eGaN מבוסס FET מתח מוצא V)) / הספק W)) מספר שלבי ההמרה ממירים מקבילים לפי מספר שלבים תדר במיפרט הנתונים (kHz) תדר מיתוג של ההתקן (kHz) אדוות מוצא (kHz)

איור 6. השוואת נצילות בין ממירי PSE מטיפוס חצי לבנה. ההשוואה בין אבטיפוס eGaN מבוסס FET לעומת ממיר D – פיתרון מסחרי מבוסס MOSFET.
אבטיפוס של ממיר PSE
כפי שמוצג באיור 2, לבניית הממיר eGaN, PSE, בפורמאט חצי לבנה, במתח של 48 עד 53V, מבוסס FET, נבחר ממיר של גשר שלם, מוּסָט- מופע [פאזה] (PSFBׂ), עם טופולוגיה של מיישר זרם סינכרוני בתצורת גשר שלם (FBSR). כיוון שמדובר ברמות הספק גבוהות מאוד, נבנו שני ממירים שביניהם רווח, במסגרת חצי הלבנה, במקום ממיר יחיד המצויד בהתקנים מקבילים. לא זו בלבד שהדבר מונע את המורכבות הכרוכה בהקבלה בין התקנים3, אלא שהשימוש בשני ממירים נפרדים מאפשר הנחתה של מופע, לצורך שיפור נצילות בעומס נמוך. תוצאות הנצילות עבור תפעול של מופע לעומת שני מופעים נראות באיור 3, שם נצילות העומס הנמוך משופרת ב-2% לפחות, בעצם העובדה של הנחתת המופע. כל ממיר פועל בתדר מיתוג של 250KHz להתקן, והתוצאה היא אדוות תדר מוצא של 1MHz. מיתווה שלם יותר נראה באיור 4. המטרה הייתה להוכיח, שיחד עם הגברת תדר המיתוג והממדים הקטנים יחסית של ההתקן eGaN FET, שני ממירים כאלה עשויים להיות משובצים במסגרת אילוצי הנפח הזמין. הבחירה בשיעור ליפופי שנאי (4:7) פירושה, שב-60 וולט במבוא (Vin), המתח בצד המשני המלופף (בלי לכלול את נסיקת המיתוג) עתיד להיות 105V ולכן נעשה שימוש בהתקנים של 200V בצד המשני, בעוד שבצד העיקרי נעשה שימוש בהתקנים של 100V. האבטיפוס עצמו של eGaN מבוסס FET נראה באיור 5. כאן רואים, שלא כמו בעיצובי לבנה קונבנציונאליים, שהרכיבים המגנטיים אינם משולבים בלוח הראשי של המעגלים המודפסים (PCB), כי אם מהווים PCBs נפרדים עבור השנאים. לא זו בלבד שהדבר מפחית את מספר הרבדים הדרושים ב-PCB הראשי, אלא שהדבר מאפשר גם שימוש במשרנים קונבנציונאליים המותקנים על פני הלוח, עבור מסנני מוצא. הממיר נבנה תוך שימוש בלוח של מעגלים מודפסים בעל 8 רבדים, בתכולה של 57 ג’ (2OZ) נחושת לרובד. כריכות השנאי נוצרו על ידי למנוט יחד (במקביל) של שני לוחות PCB בעלי 8 רבדים בתוך חלונית הליפוף.

איור 9. השוואה של אובדן הספק, בין ממירי PSE מטיפוס חצי לבנה, המראה אבטיפוס eGaN מבוסס FET לעומת ממיר B.
יריבים לממיר PSE
האבטיפוס PSE של ממיר eGaN מבוסס FET, בפורמאט של חצי לבנה, ניתן להשוואה עם ממירים בפורמאט חצי לבנה מתוקננים במלואם, מסחריים, שההספק שלהם הוא מ-48V עד 53V בערך. כפי שצוין קודם, הממירים המסחריים הללו מקיפים טווח טופולוגיות ותצורות, כפי שהם נמנים בטבלה 1. כדי להדגיש את ההשוואה של האבטיפוס eGaN מבוסס FET לעומת הממירים הללו, נבחרו שני מוצרים (B ו-D בטבלה 1) והתשואות הכוללות שלהם.
ממיר D הוא ממיר קונבנציונאלי יחיד בעל שלב יחיד ושנאי יחיד, עם טופולוגיה דומה לזו של האבטיפוס (אף כי האבטיפוס eGaN FET מצויד בשני ממירים מקבילים). השוואת הנצילות באיורים 6, 7, מורה על יתרון הנצילות בעומס הנמוך, דבר שמתאפשר בעקבות תדר מיתוג איטי יותר ומיטוב אפשרי של העומס הנמוך באמצעות עיצוב מוקפד של אובדנים ודליפות השראה בליבה. באבטיפוס eGaN FET לעומת זאת, הליבה תוכננה רק כדי למזער את דליפות ההשראה, ולמתג במהירות תדר מיתוג הגבוה ב-75%. לכן, אף כי נצילות העומס הנמוך הייתה נמוכה יותר, הרי שב-50% עומס לערך, זה כבר לא היה לב העניין, והאבטיפוס eGaN FET ייצר לבסוף הספק הגדול ב-25%, בעומס מלא עבור אובדן המרה כולל דומה (איור 6 מראה את ההשוואה בין האובדנים).
פורמאט חצי לבנה המסחרי השני (ממיר B) שבו השתמשו להשוואה, הוא בעל גישה דו שלבית. אף כי הגישה הדו שלבית שונה מן הגישה של האבטיפוס שלנו, שניהם כוללים שני ממירים נפרדים הפועלים במקביל, שניזונים מהספק מוצא מפוצל. היתרונות של הגישה הדו שלבית הם, שהיא מאפשרת מיטוב נצילות של השלב המבודד חסר הוויסות, מאחר שזה פועל במעגל של עבודה ומתח קבועים מראש, מבלי להתחשב במתח המבוא בממיר. מתח המבוא והמוצא המבוקר הזה מאפשר את השימוש בהתקנים המדורגים כבעלי מתח נמוך, שלהם יש השגים ׁ(FOMS) טובים יותר. החיסרון הוא, אובדני המוליכות הנוספים עקב שני השלבים, וכן העלייה במורכבות המבנה ובמספר הרכיבים. איור 8 מראה השוואה בנצילות בין האבטיפוס ®eGaN FET לבין הממיר הדו שלבי. כאן מתוודעים לתהליך המיטוב שנעשה בדרך למוצר הזה, מאחר שהנצילות העליונה מושגת בהספקה נומינאלית של 48V. ההבדלים בטופולוגיה ניתנים לתיאור בצורה הטובה ביותר על ידי השוואה בין תשואות מתח מבוא של 38V (הקו התחתון): מאחר שהמעגל הדו שלבי משתמש בשלב ויסות כתמריץ, המתח בקו התחתון הוא למעשה התרחיש הגרוע (הגברת אובדן מוליכות, ללא הפחתה ניכרת באובדן מיתוג), בעוד שעבור הגישה החד שלבית המסורתית, הקו התחתון הוא התרחיש הטוב ביותר, מאחר שאז אובדן המיתוג הוא מיזערי. בגישה הדו שלבית, אובדני ההספק בקו התחתון מגיעים ל-50W כמעט (כמעט כפול מזה של האבטיפוס eGaN® FET באותם התנאים), כפי שהדבר נראה באיור 9, ואילו אובדני המבוא שהם 75V (קו גבוה) מכובדים מאוד – גבוהים רק ב-15% מאלו של האבטיפוס eGaN® FET אולם פועלים במתח הגבוה יותר ב-25%.
חשוב לציין, שבחירת הטופולוגיה ומיטוב הרכיבים, חשובים בעיצוב של ממיר לבנה באותה מידה כמו הבחירה בספקי הכוח הטובים ביותר. מתכנן מיומן אמור להיות מסוגל לשפר עוד יותר את התוצרים של האבטיפוס eGaN FET המוצגים כאן.
הכתבה באדיבות אתר:
www.powerelectronics.com
הפניות
1. Johan Strydom, Andrew Ferencz, eGaN® FET-Silicon Power Shootout Vol. 4: Brick Converters, Power Electronics Technology, July 2011, http://powerelectronics.com/discrete-semis/silicon-power-shootout-brick-converters-0711/
2. IEEE 802.3atTM-2009 ethernet standard, http://standards.ieee.org/about/get/802/802.3.html
3. Micahel de Rooij, Johan Strydom, fd® FET-Silicon Power Shootout Vol. 5: Paralleling eGaN® FETs — part 1– http://powerelectronics.com/power_semiconductors/gan_transistors/paralleling-egain-fets-part1-0911/index.html







