מאת: חיים מלס אדוויס אלקטרוניקה בע"מ
בשנים האחרונות נראה כי מערכות הכוח המורכבות על פס דין נהיות יותר ויותר רלוונטיות, מתפתחות ומבוקשות ליישומים רבים. אם בעבר היה התחום של ספקי הכח לפס דין מתאים לשוק מסוים של יצרני לוחות חשמל עם שימוש ספציפי של מתח 24V למערכות בקרה, הרי היום יותר ויותר יצרני מכונות משתמשים בפתרון זה, וכן מערכות אבטחה, תקשורת ועוד.
חברת Mean Well בשיתוף עם חברת אדוויס אלקטרוניקה הביאו לפתרונות רחבים יצירתיים ומגוונים יותר עם הזמן. הספק המוצא כיום בספקי פס דין הוא גדול ונרחב יותר מפתרונות ההספקים בעבר. היצרן המתקדם ביותר בתחום ספקי כח חברת Mean Well הינה בעלת יכולת להציע הספק של 1KW בספק על פס דין ואף אפשרות מודולארית של חיבור מקבילי של מספר ספקי כוח כאלה לקבלת מספר קילו וואטים על פס דין אחד תוך חלוקת זרם שיוויונית בין המודולים (Current Share) . בנוסף מתחי המוצא הם כבר לא רק 24VDC לתחום הבקרה אלא גם מתחים נוספים של 48VDC ,12VDC ואפילו 5VDC. כאשר חיבור ה-AC יכול להיות חד פאזי או תלת פאזי עם ניוטרל בחיבור כוכב או ללא ניוטרל בחיבור משולש. (ראה תמונה 1).
תיאור חיבור מקבילי של מספר יחידות לקבלת הספק גבוה
אין זו ההתפתחות היחידה בנושא, גם המבנה הפיסי עבר שינוי. יש גם אפשרות לבחור את הצורה בה יראה הספק בלוח. לדוגמא, יש אפשרות במקרה של מקום מוגבל על הפס להשתמש בספקים צרים ועמוקים או לחילופין במקרה של לוח שאינו עמוק במיוחד להשתמש בספקים עם מבנה שטוח. כך מאפשרים את השימוש הנוח בפס דין ללא צורך לשנות דבר בצורה ובעיצוב של לוח החשמל או מערכת אספקת ה-DC. (ראה תמונה בעמוד הבא). נוסיף לכך שמדובר בפיתרון סטנדרטי ולא יקר והנטייה לשימוש בספקים מסוג זה נראית טבעית.
אחד השינויים המשמעותיים ביותר בתחום ספקי כוח לפס דין הוא הנצילות, וצפיפות ההספק. בתחום זה Mean Well הקטינו לחצי ואף מעבר לכך את הגודל הפיסי של ספקי הכח, אך הדבר המשמעותי ביותר הוא הגדלת הנצילות מעל ל-90% ואף נצילות של-95%. בהספקים לא גדולים במיוחד למוצר שאינו מוגדר צבאי מדובר בסטנדרט גבוה. (ראה תמונה 1). זו גם אחת הסיבות שיישומים בתחום הצבאי החלו להיות מאוד רלוונטיים לסוג זה של ספקי כוח. יתרונו של ספק כוח לפס דין שאינו נעזר במאווררים והוא מסתמך על קירור טבעי באמצעות הסביבה עצמה בלבד מה שמעלה את רמת האמינות באופן משמעותי ומקטין את רמת הרעש. אם נוסיף לכך את האפשרות להפעילו בתחום טמפרטורות רחב (-25ºc-70ºc) הרי יש לנו פתרון זול אמין ואיכותי לתחום זה ללא צורך בהשקעה גדולה על פיתוחים מיוחדים ויקרים.
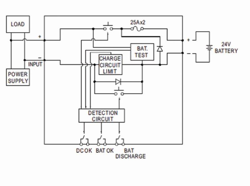
באם ההתפתחות בתחום ספקי כוח לפס דין הייתה מרשימה הרי מפתיע במיוחד היה השינויים בפתרונות המשלימים בתחום ה-DC של חברת Mean Well בשיתוף חברת אדוויס. אחד הפתרונות יוצאי הדופן בתחום זה הוא מערכות ה-DC UPS אשר נדרשת ממערכת הכוח שתפעל בגיבוי מצברים במקרה של הפסקת חשמל כל שנדרש הוא להרכיב יחידה משלימה לספקי הכוח שעל הפס והיא כבר תדאג לטעינה, להעברה למצב מצברים ולכל ההתראות וההגנות הנדרשות למערכת DC UPS. פשוט וקל, אין כבר צורך לשנות מארז או לבנות מכאניקה חדשה שתתאים. עם פתרונות משלימים כאלה אין צורך לשנות את הלוח וגם ההתקנה והשימוש פשוטים ביותר (ראה תמונה 5).
היו גם יצרנים שמעולם לא נדרשו או פנו לתחום של פתרונות לפס דין ולאחרונה שינו את התפיסה. יצרני ממירי מתח
DC to DC לדוגמא, שבעבר ייצרו ממירים להתקנה על מעגל מודפס הבינו את הפוטנציאל שבתחום זה ובנו קו מוצרים שלם מיוחד להתקנה על פס דין (ראה תמונה 6). חברת Power Mate המיוצגת ע"י אדוויס אלקטרוניקה ביצעה מספר מודולים לתחום זה במגוון רב של מתחי כניסה 12V, 24V, 48V כולל כניסות רחבות 9-36V וגם 18-72V ומגוון רב של מתחי מוצא. פתרון זה גם מאפשר להמיר מתח אחד לשלושה מתחים שונים ועדיין לא לצאת מהגדרת מוצרי פס דין. ראה תמונה. שוב מדובר בהקלה בשימוש בספקי כוח על פס דין ובתכנון הפתרון הנוח וההתקנה הקלה והזולה. למעשה זה פתרון מודולארי עם גמישות רבה לשינויים, תחזוקה קלה ונגישה. כל משימה בלתי צפויה הופכת לאפשרות שדרוג של המערכת.
לסיכום
תחום ספקי הכח לפס דין הינו תחום מתקדם ובטכנולוגיה גבוהה, נצילות גבוהה, ויכולות חיבור מקבילית וקבלת התראות, כך שניתן לקבל היום מגוון רחב של יישומים ואפליקציות החל מהספק של 10W ועד 10KW כאשר חברת MEAN WELL ואדוויס מובילות את
התחום בפיתוחים חדשים.
חברת MEAN WELL אשר מיוצגת בלעדית על ידי אדוויס אלקטרוניקה Advice מחזיקה מגוון רחב מאוד של דגמים במלאי ומספקת פתרונות טכנולוגיים יצירתיים אשר משלבים את היכולות למתן פתרון כולל ללקוח.










