יצירת ספקי כוח עם נצילות גבוהה מ-90% עבור יישומי אוטומציה ביותר מ-24 וולט מערכות אוטומציה תעשייתיות עוברות מהפכה של הקטנת זמן האחזור וקיצור זמני ההשבתה. השגת יעדים אלו מתורגמת באופן ישיר להגדלת הרווחים של מפעילי המפעלים ושל בוני המכונות. מאמצים אלו, המכונים בשם Industry 4.0, יהפכו את רצפת המפעל לחכמה יותר, החל בלוחות ממשק אדם מכונה (HMI) דרך מודולי תקשורת ועד בוכנות חשמליות (אקטואטורים) וחיישנים.
מהפכה זו מתרחשת במקביל למהפכת הרישות, שהרחיבה את החוכמה מעבר לנתבי הליבה, אל תחומי המטרו, הקצה ולאורך כל הדרך עד לקילומטר האחרון. על ידי ביזור חוכמת העיבוד של המפעל אל הקצוות (בעזרת חיישנים ומודולי תקשורת), אפשר לקבל את ההחלטות בנושאים שגרתיים מהר יותר מבלי שיהיה צורך לערב את המעבד הראשי (הממוקם בבקר המתוכנת). חוכמה נוספת זו חייבת להתקיים תוך כדי שימוש באותו מרחב של רצפת המפעל או במרחב קטן יותר, ולכן יש צורך להגדיל את פונקציונליות המוצר בממדים פיסיים קטנים יותר.
הגודל המתכווץ הזה של המעגל המודפס מציב מאמצים בפני פיזור החום. אפשרויות ניהול החום, כגון שימוש בגופי קירור, נשללות מפני שהמקום במעגל המודפס עומד בראש סולם העדיפויות. אין אפשרות להשתמש במניפות ליצירת זרימת אוויר מאולצת בגלל השימוש במארזים אטומים שמונעים חדירת אבק וחומרים מזהמים. לכן, חשוב מאוד שהפתרון של אספקת המתח יהיה בעל נצילות גבוהה ביותר תוך כדי אספקת הספק גבוה יותר ושימוש בשטח שהוא קטן יותר מאי פעם. בפתרון תכנון הספק זה ניקח בחשבון את הדרישות האלו ונסקור את האפשרויות הקיימות עבור ספקי כוח של 20 עד 30 וואט, נשווה את הביצועים ונקבע מהו הפתרון הטוב ביותר.
- איור 1. ממיר מתח מוריד (buck) לא סינכרוני
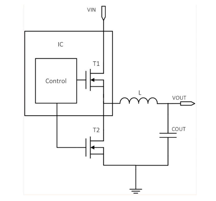
- איור 2. ממיר מתח מוריד (buck) סינכרוני
בעיית פיזור ההספק
יישומים תעשייתיים מאופיינים בפס צבירה במתח ישר נומינלי של 24 וולט, שמקורו ההיסטורי נעוץ בממסרים האנלוגיים הישנים, והוא נותר למעשה התקן התעשייתי. עם זאת, צפוי שמתח ההפעלה המרבי עבור יישומים תעשייתיים יהיה 36 עד 40 וולט לציוד שאינו חיוני, לעומת הציוד החיוני, כמו למשל בקרים, בוכנות חשמליות ומודולי בטיחות, חייב לתמוך במתח של 60 וולט (התקנים IEC 61131-2, IEC 60664-1 ו-IEC 61508 SIL). מתחי המוצא הפופולריים הם 3.3 וולט ו-5 וולט עם זרמים שמשתנים מ-10 מילי אמפר בחיישנים קטנים עד כמה עשרות אמפרים ביישומים של בקרת תנועה, CNC ובקרים מתוכנתים (PLC). לכן, הבחירה הברורה מאליה עבור יישומים של בקרה תעשייתית הם מייצבי מתח מורידים (buck).
הארכיטקטורה הנפוצה ביותר שקיימת להורדת מתח היא ממיר מוריד לא סינכרוני, מפני שקל ליצרני המוליכים למחצה לתכנן מייצבי מתח מורידים לא סינכרוניים עבור מתח גבוה. בארכיטקטורה זו דיודת היישור בצד המתח הנמוך חיצונית למעגל המשולב. עבור כניסה של 24 וולט ויציאה של 5 וולט, הממיר המוריד פועל במחזור עבודה (duty cycle) של 20%. המשמעות היא שהטרנזיסטור הפנימי בצד המתח הגבוה (T באיור 1) מוליך רק ב-20% מהזמן. דיודת היישור החיצונית (D) מוליכה במשך 80% הנותרים של הזמן ובמצב זה היא האחראית לרוב פיזור ההספק.
לדוגמה, עם עומס של 4 אמפר על דיודת יישור מסוג Schottky, כגון B560C, יש מפל מתח של 0.64 וולט, בערך. כתוצאה מכך במחזור עבודה של 80% – הפסדי ההולכה (ההפסדים העיקריים בעומס מלא) יהיו שווים בערך ל:
(0.64 וולט) * (4 אמפר) * (0.80) = 2 וואט.
מצד שני, אם נשתמש בארכיטקטורה סינכרונית (עיין באיור 2) הדיודה תוחלף בטרנזיסטור MOSFET בצד המתח הנמוך שיפעל כמיישר סינכרוני. אנחנו יכולים להחליף את מפל המתח של 0.64 וולט שעל הדיודה במפל המתח של ההתנגדות במצב פתוח (on), Rds(on) שעל טרנזיסטור MOSFET המסומן T2.
בדוגמה שלנו, לטרנזיסטור MOSFET דגם RJK0651DPB יש התנגדות של 11 מילי אוהם בלבד, עם מארז בגודל דומה לזה של דיודת Schottky המשמשת ליישור. התנגדות זו מובילה למפל מתח של 44 מילי וולט [(11 מילי אוהם) * (4 אמפר) = 44 מילי וולט] ולהפסדי הספק של 141 מילי וואט [(0.044 וולט) * (4 אמפר) * (0.80) = 141 מילי וואט]. הפסדי ההספק של טרנזיסטור MOSFET להספק יהיו פי 14 קטנים מהפסדי ההספק של דיודת Schottky בעומס מלא! ברור אם כן, שהדרך ההגיונית להקטנת פיזור ההספק למינימום היא להשתמש ביישור סינכרוני.
על מנת למזער את הגודל הכולל של מעגל ספק הכוח, מעגלים משולבים חדשים יותר ליישור מתח סינכרוני צריכים לכלול פיצוי פנימי עבור כל תדירות וכל מתח מוצא בלי שיהיה צורך להשתמש בקבל מוצא גדול. הם צריכים גם לפעול בתדירויות גבוהות על מנת לאפשר שימוש במשרנים ובקבלים בעלי ממדים קטנים.
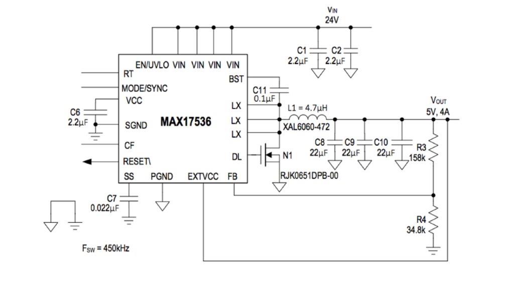
- איור 3. מעגל יישום אופייני של MAX17536 עבור ממיר מוריד עם יישור סינכרוני ל-24 וולט מבוא, 5 וולט מוצא, 4 אמפר
- איור 4. הנצילות של ממיר מוריד סינכרוני לעומת ממיר מוריד לא סינכרוני
מקרה בוחן
משפחת Himalaya של Maxim, הכוללת ממירי מתח מורידים עבור מתח גבוה, מממשת יישור סינכרוני כדי להשיג את היתרונות של הנצילות הגבוהה. מייצבי המתח במשפחת Himalaya מתאפיינים במתחי כניסה של עד 60 וולט ובזרמי מוצא מ-25 מילי אמפר עד 50 אמפר, עם טרנזיסטורי MOSFET כפולים משולבים בהתקנים, שתומכים בעומס של עד 3 אמפר. התקנים אלו, שקיבלו את הכינוי "ביי-ביי Schottky", מספקים פיצוי פנימי שמונע את הצורך להסכים לפשרות, כפי שמתואר למעלה. איור 3 מציג את תרשים היישום של MAX17536 עבור פתרון ל-5 וולט, 4 אמפר ו-20 וואט.
השוואת הנצילות של MAX17536 להנצילות של פתרון לא סינכרוני, בהתבסס על המפרטים שבפרסומים, מוצגת באיור 4. עבור שני ההתקנים, תנאי הבדיקה הם 24 וולט בכניסה, ויציאה של 5 וולט, 4 אמפר. כצפוי, הפתרון הסינכרוני של Maxim מציג נצילות גבוהה יותר על טווח זרמי העומס כולו. בעומס מלא (4 אמפר) הנצילות של הפתרון הסינכרוני של Maxim הוא בערך 92%, בעוד שהנצילות של הפתרון הלא סינכרוני עומדת על 86% בערך, הפרש של יותר מ- 6% בנצילות.
הפתרון הסינכרוני
במאמר זה תיארנו את אתגרי פיזור ההספק ביישומים תעשייתיים והצגנו פתרון שבו השתמשו ביישור סינכרוני במתח כניסה גבוה עם MAX17536. הפתרון הסינכרוני מדגים יתרון ברור מבחינת הנצילות אשר מקל על אתגרי ניהול החום.
הכתבה נמסרה באדיבות חברת טרייטק








