טיפים לתכנון ממיר SEPIC ל-75 וואט

מאת פלוריאן מילר,
טקסס אינסטרומנטס

לעתים קרובות, מהנדסים נרתעים מתכנון של ממירי SEPIC (ממיר השראי עם סליל ראשוני בחיבור מיוחס להארקה). במיוחד, הפיצוי בטופולוגיה זו מורכב יותר בהשוואה לטופולוגיות אחרות. מעגל LCL (משרן – קבל – משרן בטור) של ממירי SEPIC מוסיף לפונקצית התמסורת שלו קוטב כפול נוסף ואפס שני במחצית המישור הימנית (RHPZ). אך עם זאת, לממירי SEPIC יש כמה יתרונות, כגון זרם אדוות (ripple) נמוך בכניסה, הפרעות EMI (אלקטרומגנטיות) נמוכות וכמובן האפשרות לבצע המרה כלפי מעלה וכלפי מטה של מתח הכניסה. מאמר זה מספק כמה טיפים וטריקים כדי לפשט את התכנון ולקצר את זמן הפיתוח.

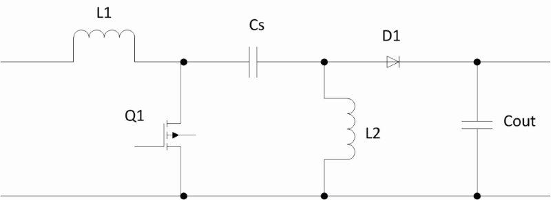
איור 1: דרגת הספק בממיר SPIC

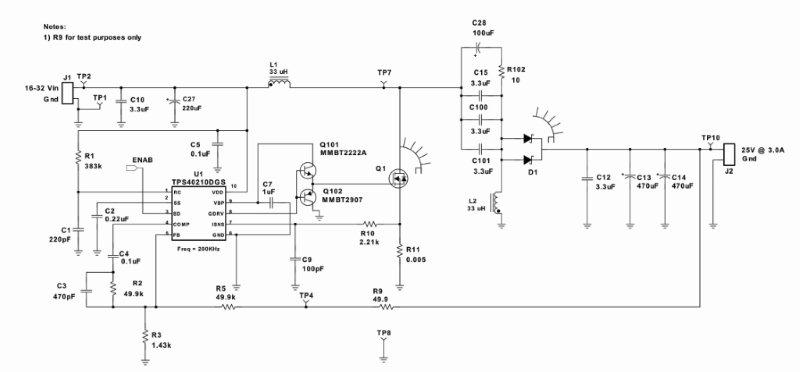
איור 2: תרשים של ממיר SEPIC ל-75 וואט

ממיר SEPIC לעומת ממיר Flyback
הקבל בממיר SEPIC מרתק את המתח של טרנזיסטור MOSFET ולכן הוא מגביל את הצלצולים (ringing) ואת עליית היתר בצומת המיתוג. כך קטנות הפרעות EMI ומשתפרת הנצילות הכוללת. ממיר SEPIC מספק גם ייצוב חצייה (cross) טוב יותר ביישומים שיש בהם ריבוי של יציאות. החיסרון של ממיר SEPIC בהשוואה לממיר Flyback הוא היעדר הבידוד בין הצד הראשוני לצד המשני (בנוסף לשימוש בשנאי נוסף) והצורך בפיצוי המורכב יותר.

איור 3: תרשים bode מחושב של דרגת ההספק

איור 4: תרשים bode של מערכת ללא ריסון

קביעת הממדים של דרגת ההספק
הכלי Power Stage Designer Tool (הכלי למתכנן דרגת ההספק) של טקסס אינסטרומנטס עבור דרגות הספק הוא כלי עזר מצוין למהנדס. הוא מקל על בחירת הרכיבים.
הערך של קבל ממיר SEPIC אינו קריטי במיוחד, אולם יש לוודא שהקבל מסוגל לטפל בזרם חילופין ובזרם RMS. אפשר לחשב את הערכים האלו בקלות בעזרת הכלי האמור. הגדלת הקיבול תקטין את לולאות ההארקה (circulating current) הבלתי רצויה, אך פעולה זו נחוצה רק אם משתמשים במשרן (inductor) עם צימוד טוב ועם השראות זליגה נמוכה. לקבלת הסבר מפורט בנוגע להתנהגות זו, עיין בעצות 32 ו-33 מתוך Power Tip מאת Robert Kollmans ביוטיוב.
קיבול המוצא המזערי הנדרש תלוי בשינוי המדרגה המרבית בעומס הצפוי במוצא. במהלך שינוי מדרגה בעומס, ברגע הראשון ממש, הזרם הנוסף נלקח מקיבול המוצא. בזמן זה, הבקר מתחיל לשנות את מחזור הפעולה (duty cycle) על מנת לספק אנרגיה רבה יותר במוצא. בנקודת הזמן tcrossover, השווה לערך ההופכי של רוחב הפס של הבקר, כל הזרם מסופק על ידי הבקר. מכאן נגזרות הנוסחאות הבאות:

אפשר לראות שהגודל של הקיבול במוצא תלוי ברוחב הפס של מהערכת. אם רוחב הפס של הממיר מוכפל פי שניים, נדרשת רק מחצית של הקיבול במוצא. על כן חשוב לתכנן רשת פיצוי מתאימה כדי להשיג רוחב פס גבוה ובה בעת גם שולי מופע (פאזה) והגבר.
לרוע המזל, תדירות המיתוג, מגבר השגיאה והאפס RHPZ מגבילים את רוחב הפס המרבי של ממיר SEPIC שאליו אפשר להגיע. במערכות ללא מצמד (מבודד) אופטי (optocoupler), האפס RHPZ הוא לעתים גורם מגביל. בטופולוגיות הפועלות במצב CCM (זרם רציף) ומספקות אנרגיה בזמן הכיבוי, קיים אפס RHPZ.

איור 5: תרשים bode של מערכת מרוסנת

פיצוי
לרוע המזל, הפיצוי בממיר SPIC מורכב יותר מאשר בממירי Flyback. קיים מעגל תהודה המורכב מהמשרן L1, מהקבל Cs ומהמשרן L2. מעגל זה מוסיף לפונקצית התמסורת של דרגת ההספק קוטב כפול נוסף ואפס שני במחצית הימנית של המישור. במקרים רבים אין בכך בעיה, מאחר שההשפעה תלויה בגורם האיכות של מעגל LCL. אם גורם האיכות נמוך, אפשר לפצות על מעגל LCL כמו בממיר Flyback.
אם הממיר פועל במצב מתח, פונקצית התמסורת מציגה שני קטבים כפולים. הקוטב הכפול הראשון נגזר ממסנן המוצא של דרגת ההספק, בעיקר מקבל המוצא (בנוסף לקיבולת של קבל ממיר SPIC) ומשני המשרנים. הקוטב הכפול השני נגזר ממעגל התהודה הנזכר לעיל.
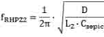
אם הממיר פועל במצב זרם או במצב הולכה בלתי רציף (DCM), הקוטב הכפול הראשון מתנוון לקוטב יחיד. הקוטב הכפול השני לא משתנה. במצב מתח ובמצב זרם דרגת ההספק מציגה שני אפסי RHPZ במהלך במצב של הולכה רציפה (CCM). האפס RHPZ הראשון תלוי רק במשרן המוצא L2, במחזור הפעולה ובנגד העומס. האפס RHPZ השני במשרן המוצא L2 ובערכים של ההתנגדות הפרזיטית במעגל. תהיה תזוזת מופע גדולה במערכת. אין אפשרות להגיע לרוחב פס מעבר לתדירות האפס RHPZ.

ניתוח מפושט
הנוסחאות המופיעות בהמשך נגזרות מניתוח “מפושט” של המעגל. הניתוח אינו כולל את כל המרכיבים הפרזיטיים של המעגל. אפשר לבצע את הניתוח היותר מורכב אשר כולל את המרכיבים הפרזיטיים בעזרת טכניקות ניתוח מעגלים של Vorperian. על מנת לפשט עוד את הנוסחאות, מחזור הפעולה נקבע ל-50 אחוזים.

 

(קיבול מוצא כולל)


קוטב כפול ראשון (מצב מתח):


קוטב ראשון (מצב זרם):


(התנגדות העומס)


אפס RHPZ (תלוי במשרן שבמבוא ובהתנגדות העומס):


(מחזור פעולה)
קוטב כפול שני (נוצר על ידי מעגל התהודה):

 

 

 

אפס RHPZ שני (תלוי במשרן שבמוצא ובקבל הממיר SEPIC):

 

 

איור 3 מציג את החוג של דרגת ההספק המחושב לפי הרכיבים שבתרשים המופיע באיור 2. ההגבר גדל בין 5 ל-10 קילו-הרץ כתוצאה מהקוטב הכפול השני, אשר מגביל את רוחב הפס שאליו אפשר להגיע. כדי לקבל מערכת יציבה, יש להקטין את ההגבר ביותר מ-40dB. לכן, תדירות החצייה (רוחב הפס) תהיה נמוכה, והתוצאה היא מערכת איטית. קיים פתרון נוסף. אפשר לרסן את מעגל התהודה על ידי הוספה של קבל ונגד במקביל לקבל ממיר SEPIC (שים לב ל-C28 ול-R102 בתרשים). הקיבול של C28 חייב להיות גבוה בהרבה מהקיבול של קבל ממיר SEPIC) C15 + C100 + C101). הערך של R102 צריך להימצא בטווח של 10 אוהם. ההוספה של רשת ריסון נוספת הופכת את תכנון הפיצוי לקל יותר מאחר שההשפעה של הקוטב הכפול השני תהיה קטנה יותר. מאחר שהבקר TPS40210 המשמש פועל במצב זרם, רשת פיצוי סוג 2 מספיקה. כדי לקבל מערכת יציבה עם שולי מופע ושולי הגבר טובים, יש לקבוע את האפס ואת הקוטב של רשת הפיצוי בדרך הבאה:
יש לקבוע את התדירות של האפס לתדירות של fRC_pole.
יש לקבוע את התדירות של הקוטב למחצית תדירות המיתוג.
יש לקבוע את ההגבר המוגדר על ידי R2/R5 לערך נמוך בהפעלה הראשונה כדי לקבל מערכת יציבה. אחרי המדידה הראשונה של החוג באמצעות נתח תגובת תדר, אפשר להגדיל את התדירות. שולי המופע צריכים להיות סביב 50 עד 60 מעלות ושולי ההגבר צריכים להיות סביב 10dB עד 20dB.
איור 4 מראה את החוג הפתוח הנמדד של מערכת ללא ריסון. ההגבר גדל סביב 6 קילו-הרץ, עובדה שגורמת לבעיות ליציבות המערכת. בצומת המיתוג מתקבל ריצוד (jitter).
הוספה של מעגל ריסון (קבל אלקטרוליטי של 100 מיקרו-פאראד ונגד של 10 אוהם בטור) משנה את תרשים bode, כפי שאפשר לראות באיור 5. במצב זה שולי המופע ושולי ההגבר נמצאים בטווח אשר מבטיח פעולה יציבה.

מסקנות
במקרים רבים אפשר להוסיף פיצוי בממיר SEPIC כמו בממיר Flyback. גורם האיכות של מעגל LCL תלוי במרכיבים הפרזיטיים ובמחזור הפעולה. לכן, לא תמיד נחוץ לרסן את המעגל (במיוחד עבור יישומים בתדר גבוה). יש לשים לב במקרים שבהם המתח בכניסה יורד, מאחר שההגבר הנובע מתדירות הקוטב הכפול עלול לעלות ומערכת לא מרוסנת עלולה להפוך להיות בלתי יציבה. מומלץ לבדוק את הפיצוי באמצעות נתח תגובת תדר, מאחר שהדמיה מפורטת אינה תמיד אפשרית כתוצאה מקיומם של קיבולים והשראויות פרזיטיים.

תגובות סגורות