Frederik Dostal, Analog Devices
יהול הספק דיגיטלי הפך ליותר ויותר נפוץ כל שנה. לדבר זה סיבות מרובות. קיימים כיום יותר מוליכים-למחצה לשם תמיכה בניהול ההספק הדיגיטלי. דבר זה סייע להקטנת העלות של פתרונות כאלה. אולם סיבה חשובה נוספת להצלחת ניהול ההספק הדיגיטלי כיום היא האמון הגדל וההבנה הטובה יותר של ניהול הספק דיגיטלי על-ידי מהנדסי התכנון של ספקי-כוח.
קיימים כיום סגנונות שונים ורבים של ניהול הספק דיגיטלי. הם מוגדרים על-ידי האופן בו הפונקציונליות הדיגיטלית ממומשת. ניתן להשתמש במיקרו-בקרים, מיקרו-מעבדים, DSPs ואף FPGAs. בתוך כל “סגנון” יש מוצרים זמינים המתאימים לביצוע ניהול הספק דיגיטלי. התקנים נחשבים למתאימים אם יש להם מספיק הספק טחינת (crunching) נתונים והממשקים האנלוגיים הנכונים. הספק טחינת נתונים איננו קשה למצוא לרוב, אולם יכולת של ממשק אנלוגי צריכה להיות מוקדשת למטרה של ספקי-הכוח. ממשקים אלה כוללים ממירים אנלוגיים לדיגיטאליים (ADCs) כמו גם מחוללי PWM. על אלה להיות מהירים ומדויקים דיים כך שספק-הכוח יוכל לתפקד עם לולאת בקרה יציבה וכדי שתהיה לו תגובת-מעבר קו ועומס סבירה. הוספת ממשקים אנלוגיים כאלה למוצר ליבה דיגיטלי בעזרת ADCs חיצוניים, דיסקרטיים היא אפשרית אך לרוב די יקרה, גוזלת מקום ומאתגרת במימוש. הקושי נמצא בעובדה שבחירת רכיבים תואמים היא קשה ודורשת ידע על מערכות ספקי-כוח כמו גם הבנה טובה של ADCs.
נתיב הרבה יותר פשוט ולרוב יותר מיוטב הוא לבחור מעגל משולב המיועד לניהול הספק דיגיטלי. כיום קיים בשוק מבחר רב של התקנים כאלה.
פתרונות עם קידוד ואישור קוד
קבוצה זו של פתרונות זמינים דורשת שהמעגלים הדיגיטליים יתוכנתו בעזרת קוד (צופן). לרוב משמש הקוד C. קידוד כזה מאפשר את הגמישות הגדולה ביותר. כל אפשרות שמתכנן עשוי לבקש לבצע יכולה להיות ממומשת כל עוד כושר העיבוד של המעגל הדיגיטלי והממשק האנלוגי מאפשרים זאת. גמישות ענקית זו מושגת בעלות מסוימת. דרוש ידע בתכנות. לרוב מומחים בספקי-הכוח אינם מנוסים ביותר בתכנות קודים. לעתים צוותי הפיתוח מורכבים ממומחים בספקי-כוח אנלוגיים ומומחים בתוכנה. בעוד שצוות פיתוח כזה עשוי לתפקד היטב, לעתים קרובות מאוד קיימים קשיים בתקשורת בתוך הצוות. לעתים קרובות מתכנתי התוכנה אינם בקיאים בניהול ההספק די הצורך כדי למצוא פתרונות מתאימים במהרה.
לאחר השלמת תכנות הקידוד, יש לערוך נוהל בדיקה מחמיר. נוהל תוכנה תקוע או מצבים בלתי-מוגדרים יכולים להיות קטסטרופליים בספקי-כוח. בחינה וגם אישור של תוכנה כזו גוזלים זמן רב, הן יקרים ודורשים ניסיון. בתחומי הנדסה רבים כגון תעשיית הרכב, הצבאית וגם ביישומים תעשייתיים, כל שינוי בקידוד יתחיל תהליך אישור חדש ומפרך.
חסרונות אלה מגבילים פתרונות ניהול הספק דיגיטלי כאלה למקרים מיוחדים בהם דרושה דרגת חופש גבוהה ביותר ולא קיים פיתרון מקובל.
פתרונות ללא קידוד אך עם אישור קוד
משווקים אחדים של מעגלים משולבים של ניהול הספק דיגיטלי מסייעים ללקוחותיהם בתהליך התכנון על-ידי הצעה של כלי תכנות מתוכנתים מראש. אלה יכולים להיות IP המופק במיוחד עבור תפקידי ספקי-כוח המסופק למהנדס התכנון של ספק-הכוח. המתכנן יכול לאחר מכן לשלב אחדים ממודולי התכנית הללו ולעצב את הפיתרון המלא. תמיכה בתוכנה כזו יכולה גם להתבטא בממשקי משתמש גראפיים (graphical user interfaces – GUIs) שניתנים לשימוש בקלות. הם מסייעים משמעותית את מתכנני ספקי-הכוח לכוון את ספק-הכוח הדיגיטלי לעשות מה שעליו לעשות. הם מבצעים את התרגום מהדרך בה מהנדסי ספקי-הכוח חושבים על כיצד לומר למעגלים דיגיטליים מה לעשות. בעוד זו דרך תמיכה שוות-ערך, התוצאה של כלים כאלה היא אחרי הכל קוד תוכנה.
בגישה זו גמישות מהנדס התכנון היא מוגבלת. אם כלי התכנות המתוכנת-מראש איננו מאפשר פונקציה מסוימת, לא ניתן לממש אותו בנקל.
בעוד הפקת הקוד הופשטה, עדיין יש לבצע בדיקות נרחבות כדי להבטיח שספק-הכוח יעבוד בצורה אמינה. כמו כן יש צורך להעביר את הקוד הסופי תהליך אישור מחמיר כפי שנאמר לעיל.
פיתרון ללא קידוד וללא אישור הקוד
הסוג השלישי לפיו ניתן לבנות ספקי-כוח דיגיטליים הוא מערכת מקודדת בחומרה המבוססת על IC לבקרת מכונת המצב (state machine). מערכת כזו מגיעה מעוצבת מראש. ההשפעה שיש למתכנן ספק-כוח על הבקר מוגבלת לקביעת אוגרים במכונת המצב. בעוד דבר זה מגביל את הגמישות במידה מסוימת, נבחנו מקרי שימוש אפשריים ביותר, בהם IC הבקרה תוכנן כך שרוב היישומים יעבדו היטב עם גישה משולבת כזו. מגבלות טבעיות אלו גם מקלות ומגבירות ביטחון בעבודה עם בקר זה. אם רק מספר מוגבל של “כפתורי כוונון” זמינים, בדיקת השגיאות נעשית פשוטה.
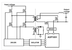
איור 1 מראה מעגל טיפוסי ADP1051 עם בקר IC DC ל-DC במיתוג דיגיטלי מלא מבוסס על מכונת מצב. הוא משמש בטופולוגיית גשר מלא המיועדת להמרת DC ל-DC מבודדת של מאות ואטים אחדים.
ממשק משתמש גראפי וקביעות אוגר מופקות
איור 2 מראה תצוגה של ממשק משתמש גראפי (graphical user interface – GUI) של ה-ADP1051. בעוד קביעות האוגר של מכונת המצב יכולות להיות מכוונות על-ידי זרימת נתוני I2C, GUI כזה מפשט משמעותית את התהליך. במסכים שונים, ניתן לעשות בקלות את כל הקביעות האפשריות. בחלון ריגול (spy window) למשתמש יש תצוגה מלאה של זרימת הנתונים בין ה-GUI ושבב הבקרה. התצוגה הספציפית באיור 2 מראה כדוגמה את קביעת קיזוז לולאת הבקרה. ניתן לשנות את המיקום של קטבים ואפסים על-ידי לחיצה על כפתור העכבר. אפשרויות סכמות קיזוז שונות עבור תנאי פעולה שונים.
פרטים על תכנונים אופייניים
המעגל המוצג באיור 1 משתמש בבקר ADP1051 של Analog Devices לשם המרת גשר DC ל-DC מלאה. יישומים אופייניים אחרים הם טופולוגיות חצי-גשר, שני מתגים קדימה וכליבה-קדימה אקטיבית (active clamp forward). אף מצב תהודה LLC נתמך על-ידי בקרים אלה. עבור ספקי-כוח לא-מבודדים, ה-ADP1055 החדש יכול לשמש בווסתי buck סינכרוניים משולבים לשם גמישות מרבית.
בקרים זמינים אחרים המשתמשים באותו קונספט הם ה-ADP1047/ADP1048 עבור יישומי תיקון גורם ההספק (power factor correction -).
כל הפתרונות הללו מציעים ממשקי I2C או אף ™PM-bus. הם משמשים לקריאה דינמית על מצבי שגיאה או מידע בזמן-אמת על מתחים וזרמים במערכת. הממשק הדיגיטלי משמש גם לכיוון וכיוון חוזר של ערכי אוגר מסוימים. לשם תכנון קל, כל בקרי מכונת המצב כוללים EEPROM המאכסן את ערכי האוגר. דבר זה מאפשר התנעה פשוטה של המעגלים. ניתן להשתמש באחדים מה-bytes של ה-EEPROM עבור נתונים חיצוניים כגון מוני שעות הפעולה של המערכת. זיכרון הבזק חיצוני או EEPROM נוסף אינם דרושים.
מחוללי ה-ADC המשולב וה-PWM מיוטבים לשימוש בספקי-כוח. מתח המוצא נמדד בשניהם, ADC מאוד מהיר לשם רוחב-פס לולאה אך גם ADC מאוד מדויק לשם דיוק DC טוב. התוצאה של שני ה-ADCs משולבת לאחר מכן במישור הדיגיטלי. מתכנן ספק-הכוח אינו צריך לדאוג על גושים פונקציונליים אלה. איור 3 מראה את השילוב של מעגלים אנלוגיים שנבחרו בקפידה וכיצד הם משולבים עם EEPROM ומעגל בקרה דיגיטלית מבוסס על מכונת מצב.
יתרונות מיוחדים בספקי-כוח תעשייתיים
ספקי-כוח דיגיטליים נפוצים במיוחד ביישומי תשתית טל-קומוניקציה. כבר לפני שנים אחדות, הפונקציות והתכונות היחודיות של ספקי-כוח דיגיטליים סיפקו ערך מערכת ברור. בספקי-כוח תעשייתיים, אנחנו עדיין בתחילת עקומת החשיפה. המניעים הם תקשורת מכונה-למכונה והרצון לתקשר את המצב והתנאים של ספק-הכוח בעצמו כמו גם איכות מתחי האפיק המופקים ואיכות מתחי ה-AC או ה-DC המגיעים. דרישות היעילות ודאגות האמינות הם גם מניעים חזקים עבור ניהול הספק דיגיטלי ביישומים תעשייתיים. בקרי הספק דיגיטליים מבוססים על מכונת מצב מציעים נוחות בהפעלה וסף השקעות נמוך כדי שכל זה אכן יתקיים.
- איור 1. ADP1051 בטופולוגיית המרה DC ל-DC ממותגת מבודדת בעלת אפס מתח עם יישור סינכרוני
- איור 2. תצוגה של ממשק משתמש גראפי עבור בקר דיגיטלי DC ל-DC מבוסס על מכונת מצב
- איור 3. שילוב של הממשקים האנלוגיים עם ליבת הבקר הדיגיטלי




