מתכנני מעגלים נדרשים כיום לדחוף ביצועים לקצה ולהוסיף פונקציונאליות תחת הלחץ של זמני פיתוח קצרים ועלויות. הדרישה לביצועים מוסיפה CPUs ו-ASICs אשר דורשים כמה ספקי מתחים בעלי מתחים שונים וכתוצאה מכך מספר ספקי המתח עולה לעשרות בכרטיסים השונים במערכת. האתגר בשימוש מרובה בספקי מתח היא להביא את החומרה לנצל באופן אופטימאלי את ספקי המתח כך שההספק הנדרש הכולל הוא מינימאלי.
על מנת לעמוד בצרכי אמינות גבוהה במערכות מורכבות, ניהול ספקי מתח בצורה דיגיטאלית הוא דרישת מפתח. ניהול ספקי מתח באמצעות ממשק דיגיטאלי מאפשר למערכות מורכבות בעלות מספר ספקי מתח להיות מבוקר על ידי כלי תוכנה המופעל על מחשב PC ומונע שינויי חומרה הדורשים זמן רב יותר. Bringup של הלוח ובדיקתיות של המעגל (In Circuit Testing), נעשות קלות הרבה יותר מהגישה המסורתית של שינויי חומרה מכיוון ששינוי קושחה נעשים על ידי מחשב ומונע התעסקות על הלוח. ניהול ספקים דיגיטאלי מאפשר למתכננים לקבל מידע בזמן אמת של התנהגות ספקי המתח על ידי מידע המסופק מהרכיב כגון: טלמטריה ולוג כשל ואלו מספקים דיאגנוסטיקה מהירה של ההספק במערכת, מידע על כשלים וכיצד ליישם גורמים מתקנים אם יש צורך לכך.
כמו כן, ממירי DC/DC אשר כוללים פונקציה של ניהול דיגיטאלי מאפשרים למתכננים לפתח ספקי מתח "ירוקים" אשר יכולים למקסם את השימוש באנרגיה ולהביא לנצילות גבוהה יותר תוך כדי עמידה במטרות ביצועי המערכת (מהירות חישוב, קצב העברת מידע וכו'). אופטימיזציה זו יכולה להיות מיושמת בכל מקום בלוח, ליד ספק המתח, במיקום מסוים אחד או בלוח נפרד וגמישות זו עוזרת לעלות הכוללת של חיי המוצר. במאמר זה נסקור את הביצועים האמינות ואת שיפור החיסכון באנרגיה בשימוש ברכיבי ה-PSM (Power Supply Management) ממשפחת ה-LTC297x. רכיבים אלו יכולים לתמוך ב-4,5,8,16 ערוצים (כל ערוץ הוא ספק DC/DC)ברכיב אחד ויכולים להיות מחוברים במקביל לתמיכה כוללת גבוהה מאד של ערוצים.
מהו רכיב PSM (Power Supply Management)?
בעבר אי אפשר היה לקבל מידע על מצבם של ספקי המתח במערכת. כיום באמצעות הוספת רכיב ה-PSM מתאפשרות מגוון רחב של פונקציות המאפשרות לקבוע ולנטר באופן גמיש במיוחד את שרשרת ספקי המתח של המערכת. בין הפונקציות הללו: Sequencing(Up/Down), Margining, Trimming, Fault Sharing, EEPROM Fault Log and User defined settings ועוד שעליהם יורחב בהמשך. רכיב זה מספק מידע באופן רציף על כל אחד מספקי המתח וגם על מתח הכניסה. בנוסף רכיבים אלו יכולים למדוד זרם ויכולים להיות מותאמים למגוון רחב של יישומים מתחומים כמו תקשורת, רפואי, צבאי או תעשייתי.
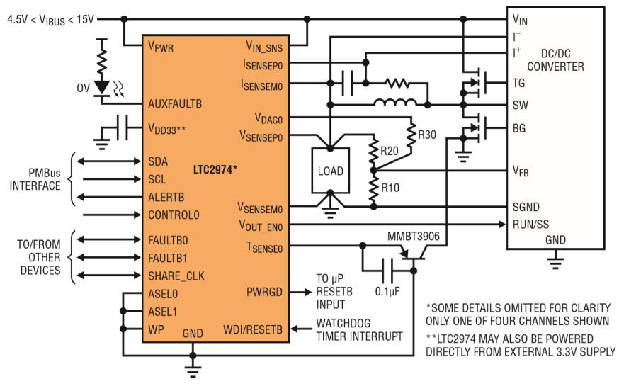
הרכיבים תומכים בסט הפקודות המלא של PMBus ומאפשרים שליטה על ידי ממשק I²C. באיור 1, מתואר ערוץ אחד מתוך ארבעת הערוצים של ה-LTC2974. הפינים VsenseM0 ו-VsenseP0 מחוברות באופן דיפרנציאלי לעומס. המתח נמדד על גבי הרכיב ומתוקן בזמן אמת על ידי ה-DAC הפנימי, פין VDAC0. באם קיימת סטייה שהוגדרה מראש הרכיב יכול להתריע על אזהרה, להודיע כי קיים כשל, לשמור מידע זה בזיכרון הפנימי לשימוש מאוחר יותר של המשתמש ולהחליט כיצד יש להמשיך לנהוג עקב אזהרה או כשל כלשהו, לדוגמה האם יש לעשות Sequence מטה של כל המתחים במערכת או רק לאותו מתח שבו קיים כשל והאם יש צורך שמתח זה ינסה לעלות שוב וכמה פעמים או שעדיף שייסגר ויסגור עוד מתח נוסף או שייסגר ולא יעשה דבר.
אפשרות לעשות Sequencing בין ספקים והוספת ספקים לפי הצורך
בעוד שיצרני FPGA מתגאים כי כיום אין צורך לעשות Sequencing (העלאה או הורדה של מתחים שונים במעגל לפי סדר קבוע) כפי שהיה נהוג בעבר, מבחינת תכנון ספקי מתח, יותר נכון לא לאלץ ספק כוח עיקרי לספק את כל המתחים והזרמים במעגל בבת אחת ע"מ למנוע עומס. רכיבי משפחת ה-LTC297x מפשטים את ביצוע ה-Sequencing לכל מספר של ספקי כוח במערכת. על ידי שימוש של אלגוריתם מבוסס זמן. משתמשים יכולים באופן דינאמי, בכל סדר שהוא, לעשות Sequencing של כל מספר ספקים, בעלייה או בירידת ספקי הכוח. בנוסף, משפחה זו תומכת באפשרות של ביצוע Sequencing כאשר מספר רכיבים דומים או שונים ממשפחה זו מחוברת ביחד למענה לכמות גבוהה יותר של ספקי מתח במערכת. דבר זה מתבצע על ידי שימוש באות שעון משותף ובאות אחד או יותר של פיני ה-Fault הדו-כיווניים (ראה איור 2).
גישה זו מפשטת באופן משמעותי את תכנון המערכת מכיוון שערוצים יכולים לעלות בכל רצף שהוא ללא קשר איזה רכיב מספק את הבקרה. רכיבי ניהול נוספים יכולים להתווסף בכל עת ללא דאגה של אילוצי מערכת כגון גודל המחבר בין כרטיסים שונים. העלאתם ברצף של ספקי המתח יכולה להיות מדורבנת כתגובה למצבים שונים. לדוגמה ה-LTC2977 (רכיב בעל 8 ערוצים) יכול לבצע Sequencing כאשר כניסתאחד מספקי ה-DC/DC עולה מעל מתח סף מסוים. לחילופין, העלאה מעלה ברצף של ספקי המתח יכולה להתחיל בתגובה לפולס יורד או עולה על כניסת פין הנקרא Control. כמו כן, פונקציות של סגירה מידית או לפי Sequencing כתגובה לתנאי כשל וביצוע Sequencing כתגובה לפקודת I²C נתמכות גם הן. רכיבי ה-PSM תומכים כמו כן בכל קומבינציה אפשרית של התנאים לעיל.
מערכות עמידות דורשות ניהול כשלים רב-גוני
פיני ה-Fault ברכיבי ה-PSM הן דו-כיווניות ואפשר להשתמש בהם בכדי ליצור תלויות תגובה של כשל או כשלים כלשהם במערכת בין ערוצים שונים. למשל, העלאה ברצף של המתחים יכולה להיפסק לערוץ אחד או יותר במקרה של קצר. גבולות ערכי המתחים (גבול עליון ותחתון) וזמני התגובה של הרכיבים המנטרים את המתחים והזרמים הם ברי תכנות. בנוסף, מתח הכניסה, טמפרטורת הסיליקון וארבע ערוצי PN חיצוניים יכולים להיות מנוטרים. אם כל אחד מערכים מנוטרים אלו חוצה את ערכי הגבולות רכיבי ה-PSM יכולים להיות מתוכנתים למענה במספר דרכים הכוללים: סגירה מידית, סגירה לאחר מספר פעמים שמאורע כשל קורה (Deglitched), או כיבוי וניסיון חוזר של ספק המתח לעלות.
הרכיב כולל טיימר Watchdog היכול לנטר CPU ו-MCU חיצוניים. שני זמנים time-out קיימים, זמן ה-Watchdog הראשון והזמנים שבאים לאחר זמן ה-Watchdog הראשון. דבר זה מאפשר לציין זמן timeout ארוך יותר למיקרו-בקרים לאחר שאות ה-PowerGood סיים לעלות. אם מתקיים כשל מטיימר ה-Watchdog, הרכיב יכול להיות מקונפג כך שהוא יכול לבצע אתחול למיקרו בקר לזמן קבוע מראש לפני שמעלים את פין ה-Power Good.
שיפור ייצוריות על ידי ניטור מתח מדויק
ככל שהמתחים יורדים מתחת ל-1.8V, הרבה מהמודולים הקיימים כיום לא מסוגלים לשמור על דרישות דיוק המתח מול טמפרטורה. דיוק מוחלט נדרש בן ±10mV נהיו שגרתיים ודורשים מכך לבצע Trimming (ביצוע תיקון) של מתח המוצא בייצור וזהו תהליך הדורש זמן ובדיקות. כמו כן, יצרנים נדרשים לבצע בדיקת Margin (העלאה או הורדה של מתח המוצא באחוז מסוים לעומת מתח המוצא הנומינאלי) על מנת להבטיח כי הם שולחים מוצר שאפשר להסתמך עליו במקרה שמתח המוצא סוטה מערכו הנומינאלי מה שיכול להביא להחזרת מוצרים ולפגיעה בתפוקת הייצור. פתרון טוב לבעיה המציאותית של סטיית מתחי מודולים ומאפשרת Trimming של מתח המוצא בצורה אוטומטית היא חוג ה-Servo של רכיבי ה-PSM. חוג ה-Servo מאפשר קיזוז סטיית מתח היציאה למעלה מ-±0.25% דיוק לעומת טמפרטורה (ראה איור 3). בנוסף לשיפור תפוקת הייצור לולאה ה-Servo הדיגיטאלית המורכבת מ-ADC ו-DAC מאפשרת בצורה קלה לרכוש מודולים ולהימנע ממגבלות הדיוק של אותם מודולים.
מערכות עמידות הן תוצאה של Margining קל לביצוע
ה-DAC בעל 10 הסיביות בחוג ה-Servo מאפשר למשתמשים לבצע בדיקת Margin לספקי המתח בטווח רחב תוך כדי שמירה על רזולוציה גבוהה ליישומים כגון גרפי Shmoo (בהם רכיב נבחן לטווח מסוים בפרמטרים שונים ומוצג גראפית לאחר מכן). ביצוע ה-Margin נשלט על ידי ממשק ה-I²C עם פקודה יחידה. מוצאי ה-DAC מחוברים לפיני המשוב השונים באמצעות נגד. הערך של נגד זה קובע את הגבול החומרתי שבו מתח המוצא יכול להשתנות, זהו אמצעי ביטחון לספקי מתח תחת שליטה תוכניתית.
בקרת זרם באמצעות DCR מפוצה טמפרטורה ומדויקת
בכדי להשיג את החיסכון הרצוי בצריכת הספק יש צורך לאפיין את העומסים בכל מצבי העבודה. משתמשי FPGA מנסים לעשות אופטימיזציה של הקוד שלהם על מנת לחסוך בהספק בעוד שמתכנני ASICs משנים את מתחי הליבה בתלות בדרישות לביצועים. היכולת לבצע טלמטריה מדויקת בזמן אמת מפשטת מאד את משימה זו. על ידי השימוש ברכיבי ה-PSM ניתן לאמוד את בריאות המערכת מהסטטוס של רגיסטרי המתח, הזרם והטמפרטורה כאשר ה-ADCΣΔ בן 16 הסיביות מנטר את מתחי הכניסה והמוצא, זרמי המוצא ודיודות טמפרטורה פנימיות או חיצוניות. מהטרנד של מתחי ליבה נמוכים יותר ויותר, מדידת זרם מדויקת נהפכה להיות אתגר מכיוון שהשימוש של נגדי חישת זרם מדויקים יכולה להביא לבזבוז הספק שאינו רצוי. אופציה אחת היא השימוש בהתנגדות ה-DC של סליל המוצא כאלמנט חישת הזרם (DCR sensing). לדבר זה יש כמה יתרונות כולל בזבוז הספק נוסף קרוב לאפס, מורכבות ועלות נמוכה יותר. למרות זאת, התלות בטמפרטורה של התנגדות הסליל והקושי במדידת טמפרטורת הליבה המדויקת מוסיפה טעויות באופן קבוע למדידת הזרם (ראה איור 4).
ה-LTC2974 לדוגמה מאפשר DCR Sensing מדויק על ידי אלגוריתם פיצוי טמפרטורה (Patent Pending) שמפצה על שיפוע הטמפרטורה מדיודת חישת הטמפרטורה לליבת הסליל וכמו כן פיצוי על ההבדל בזמנים בין הזרם בסליל לטמפרטורה (ראה איור 5). יכולת זאת יחד עם ה-16-bit ∆∑ ADC, מאפשר מדידה מדויקת של זרמי עומס המשתמשים בסלילים עם DCR נמוך מאד (ראה איור 6).
תכנון באמצעות מחשב ודיאגנוסטיקה של כשלים
רכיבי משפחת ה-LTC297x וכמו כן כל רכיבי Linear Technology שלהם ממשק PMBus יכולים להתממשק לתוכנת מחשב הנקראת LTpowerPlay™. כאשר משתמשים בתוכנת ה- LTpowerPlay™ בשילוב עם אחד מרכיבי ה-PSM כגון ה-LTC2974, מאפשר באמצעות הרגיסטרים בשם Fault ו-Warning למתכננים ולמשתמשים בשדה לקבל מידע על הסטטוס של תשתית ההספק שלהם במבט חטוף (ראה איור 7).
מידע על הסטטוס, זמן עלייה, ה-500 מילי שניות האחרונות של הטלמטריה קיימות בזיכרון ואפשר להעביר את מידע זה לזיכרון ה-EEPROM הפנימי במקרה של כשל באחד ממוצאי הספקים ובכל לקרוא מה הייתה הסיבה לכשל. מידע זה בן 255 בתים מוחזק בזיכרון הפנימי עד אשר הוא נמחק באמצעות פקודת I²C.
באיור 7 אפשר לראות את הממשק של ה- LTpowerPlay™בשימוש בשני LTC2974, בדרך זו ה-LTC2974 מספק מידע רגעי שלם הקודם לכשל ובכך עושה את זה אפשרי לבודד את הסיבה לכשל אחרי המידע אודותיו. זוהי תכונה שלא תסולא בפז לחקירה ופיענוח של מערכות שטרם שוחררו או מערכות הקיימות בשטח.
עבודה כ-Stand Alone
תוכנת ה-LTpowerPlay™ קלה ונוחה לשימוש ומאפשרת לשנות את ההגדרות של רכיבי ה-PSM דרך ממשק ה-USB באמצעות צורב. תוכנת ה- LTpowerPlay™ניתנת להורדה בחינם והיא מסירה את הצורך של כתיבת קוד מתהליך הפיתוח דבר זה מקצר את ה-time-to-market על ידי כך שהוא מאפשר למתכנן לשנות את כל הפרמטרים בצורה אינטואיטיבית. ברגע שתהליך הגדרת הקונפיגורציה הסתיים, כל שהמתכנן צריך לעשות הוא לשמור את הקובץ ולהעלות אותו לאתר ליניאר טכנולוגיות. ליניאר מאפשרים לקבל את הרכיבים הללו כאשר הרכיבים מתוכנתים עם הקוד מראש ומאפשרים ללקוחות לעשות bringup קל יותר ללוח שלהם. כאשר ה-EEPROM ברכיב תוכנת מראש רכיבי ה-PSM יכולים להתחיל לעבוד ישר ללא צורך בתוכנה נוספת כלשהי. בנוסף, בעזרת מחבר קטן נוסף משתמשים בשטח באמצעות ה- LTpowerPlay™ לתקשר עם הרכיב במערכת ולקבל ממנו תוצאות טלמטריה, סטטוסים ומידע על כשלים אם היו ויש בכך צורך.
סיכום
רכיבי ה-PSM הינם רכיבים המסוגלים לנהל כל רכיב DC/DC הם בעלי דיוק שלא נראה עד היום, קלים לשימוש ולרכיבים אלו תכונות עשירות וארכיטקטורה המאפשרת להם לעבוד בצורה מודולארית עם עוד רכיבים מהמשפחה או עם רכיבים נוספים התומכים בממשק PMBus. תכנון של מערכות אשר להן עץ מתחים מורכב ניתן לפישוט באמצעות רכיבים אלו. האמצעי לעבודה עם רכיבים אלו הוא פשוט ונוח באמצעות תוכנת ה- LTpowerPlay™, רכיבים אלו מגיעים עם זכרון פנימי שאינו נדיף המאפשר לשמור את הגדרות המשתמש ובאמצעות ליניאר אפשר לקבל את הרכיבים צרובים מראש.
- איור 1. ערוץ אחד מתוך ה LTC2974- . הרכיב מנהל את רכיב ה- DC/DC מצד ימין על ידי מדידה דיפרנציאלית של מתח המוצא והתערבות בלולאת המשוב. חישת טמפרטורה ומתח הכניסה מתבצעות כמו כן.
- איור 2. מספר LTC2974 מחוברים יחד באמצעות שני קווים לתמיכה במספר ערוצים גבוה יותר
- איור 3. ל LTC2974- ולשאר רכיבי ה- PSM דיוק גבוה של חוג הסרבו לעומת טמפרטורה
- איור 4. תמונה טרמית של DC/DC מראה את ההבדל בין טמפרטורת הסליל לעומת הטמפרטורה בנקודה הנמדדת
- איור 5. ה LTC2974- מפצה על ההתחממות העצמית של הסליל על ידי שימוש בהתנגדות טרמית ובהשהייה
- איור 6. שגיאת מדידת הזרם הכוללת בתלות בטמפרטורה וזרמי עומס
- איור 7. תוכנת ה- LTpowerPlay™ מאפשרת למתכנן לשלוט ברכיבי ה- PSM מבלי לרשום שורת קוד אחת











