מאפנני IQ הינם אבני בנייה מגוונים למערכות RF. האפליקציה השכיחה ביותר היא ייצור אותות גלי רדיו (RF) למערכות תקשורת דיגיטאלית. מאמר זה ממחיש את דיוק האפנון של ה-LTC5599 שהינו אפנן IQ ומראה על ידי דוגמה פשוטה איך לשלב את הרכיב בתוך מערכת תקשורת דיגיטאלית. ה-LTC5599 הינו רכיב המאפשר צריכת זרם נמוכה, ביצועים גבוהים, טווח תדרים רחב ואפשרויות אופטימיזציה ייחודיות המאפשרות לפשט תכנון משדרי רדיו ללא התפשרות על ביצועים או נצילות.
- איור 1. מערך בדיקה למדידת מידת דיוק האפנון
- טבלה 1. אפליקציות אפשריות עבור אפנן IQ ה-LTC5599
- איור 2. LTC5599 ומדידת EVM באמצעות ציוד מעבדה המחולל אותות Baseband ו-LO. תוצאת ה-MER מראה מעל 49dB, המבטיחה "איכות שידור"
- איור 3. דיאגרמת מלבנים מופשטת, ערוץ שידור
אפליקציות הדורשות אפנון
באופן בסיסי כל סוג של אפנון גלי RF יכולה להיות ממומשת באמצעות אפנון IQ, בעוד שתדר הנושא, רוחב הפס ויכולות הדיוק עומדות ביכולות רכיב האפנון. טבלה 1, מראה כמה מסוגי האפליקציות המתאימות לאפנן IQ ה-LTC5599.
דיוק האפנון ו-Error Vector Magnitue
() ה-EVM הוא מידה של דיוק האפנון במערכות רדיו דיגיטאליות. דיוק המודולציה חשוב מכיוון שכל שגיאה באות המאופנן יכול ליצור בעיות בקליטה, או רוחב פס תפוס יתר על המידה. אם ה-EVM לא נבדק, המקלט יכול להציג שגיאות ביט וכמו כן, רגישות המקלט האפקטיבית יכולה לרדת או הספק ערוץ קרוב (Adjacent Channel Power), יכול לעלות. וקטור השגיאה הוא וקטור במישור ה-IQ בין הסמל שנקלט או ששודר לבין סמל ייחוס אידיאלי. ה-EVM הינו יחס בין ההספק הממוצע של וקטור השגיאה חלקי ההספק של סמל הייחוס האידיאלי. הוא בד"כ מוצג ב-dB או באחוזים. איור 1 הוא דוגמה למערך בדיקה המראה את דיוק האפנון שאפשר לקבל מרכיב אפנון ה-IQ ה-LTC5599. איור 2. מראה את התוצאות. בבדיקה זו, ציוד מעבדה מדויק המייצר 30 אלף סמלים לשנייה, 16-QAM Baseband (), ואות LO בתדר 450MHz. כעת, באמצעות Vector Signal Analyzer () נמדדת היציאה מאפנן ה-IQ. באיור 2. ה-EVM מופיע לעומת הזמן והתוצאות מראות EVM נמוך באופן אחיד לכל הסמלים, כאשר סיכום השגיאה מראה EVM של כ-0.24%RMS, ו-0.6% Peak. אלו תוצאות מעולות שמוצגות על ידי ערך ה- (Modulation Error Ratio) בערך של 49.6dB.
ל-LTC5599 חוצצי תיקון פנימיים הבאים להקל ולסייע בתיקונים עדינים של היסט DC, הבדלי אמפליטודה, הבדלי פאזה בין ערוצי ה-I וה-Q וזאת בכדי לקבל אופטימיזציה של דיוק האפנון – תוצאות המדידה אף טובות יותר מאלו שהוזכרו אם חוצצי התיקון הפנימיים מופעלים. בדרכים רבות בדיקה זו מציגה את היכולות הטובות ביותר של אפנן ה-IQ ללא אופטימיזציה: רוחב פס ה-Baseband גדול, דיוק ה-DAC והרזולוציה מעולים וסינון דיגיטאלי קרוב לאידיאלי. בעוד תוצאות מדידה אלו מאפשרות לקבל תוצאות אמיתיות של ביצועי האפנן, יישומים פרקטיים של תקשורת אלחוטית בהספק נמוך מצריכות התפשרויות כפי שנדון בהמשך.
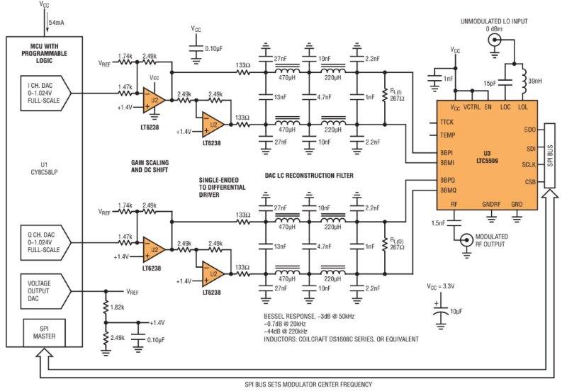
- איור 4. חיבור ה-LTC5599 ללוגיקה ול-DAC-ים, מסנני Bessel מנחיתים אותות חוזרים מ ה-DAC ומאפשרים ריצפת רעש נמוכה, בעוד שמאפשרים וקטור שגיאה נמוך.
- איור 5. מדידת ה-EVM, שני רכיבים מחליפים את ציוד המעבדה. הביצועים ירדו אך הם מספיק טובים.
- איור 6. ספקטרום במוצא. בתכנון זה ה Spurs של הבבואה הקרובים ביותר נמצאים 70dB מטה ביחס לגל הנושא, מספר טוב לרוב היישומים. הספק מוצא המאפנן הוא -4dB, יש עדיין צורך לסנן הרמוניות.
- טבלה 2. למרות פילטר FIR ו-DAC דואלי בן 8 סיביות ה-0.8% RMS, EVM מתאים בהחלט לרוב האפליקציות
חיבור ל-FPGA או לוגיקה מתכננת אחרת
FPGA-ים ורכיבים מתוכנתים אחרים תומכים במסנן דיגיטאלי, (Digital Filter Block), כבלוק הכרחי בתכנון תקשורת דיגיטאלית. מידע גולמי נשלח למיפוי IQ ולסינון דיגיטאלי. איור 3 מציג דוגמה כיצד רכיב של Cypress, ה-PSoC 5LP, יכול להיות מתואם לדחיפת מאפנני IQ כגון ה-LTC5599. ב-DAC נעשה שימוש באינטרפולציה על מנת להגדיל את אות שעון ה-DAC ומכך את תדרי הבבואה. דבר זה מאפשר שסדר מסנן השחזור (LC) הנדרש המשמש להנחתת בבואות ה-DAC לרמה מקובלת בעוד שהוא מצמצם שגיאות פאזה ורעש wideband. איור 4, מציג את המעגל השלם. דחיפת האפנן בצורה דיפרנציאלית ולא בתצורת Single Ended, מאפשרת הספק מוצא מירבי ו-EVM מינימאלי. ה-LTC6238 הינו מגבר בעל רעש נמוך ובאמצעותו אותות ה-I וה-Q מה-DAC משונים מ-SE לדיפרנציאליים. ההגבר של U2 מתואם ברמתו להתאים לטווח מתחי המוצא מה-DAC וטווח מתחי הכניסה לאפנן לאחר הנחתה בת 2:1 מנגדי הטרמינציה של הפילטר. מגבר הכניסה U2 כמו כן מתוכנן לספק את מתח הכניסה המשותף (Input Common Mode Voltage) לאפנן ה-IQ, החשוב בכדי לשמר את נקודת עבודת ה-DC ולינאריות של האפנן.
- טבלה 3. רמת צפיפות עוצמת רעש על 17dB ביחס ל-kTB
- טבלה 4. צריכת הספק כללית
שיטות חישוב קלאסיות שומשו על מנת לחשב את מסנן מעביר הנמוכים (LPF) של ה-DAC. חלק מקיבול המסנן מיושם כקבלי CM לאדמה. דבר זה מביא להורדת רעש CM היכול למצוא את דרכו למוצא האפנן. אם נעשה שימוש במסננים אקטיביים, הדרגה האחרונה של הסינון לפני האפנן צריכה להיות LC פאסיבי, Roofing Filter, בכדי לקבל ריצפת רעש RF נמוכה. טבלה 2, איור 5 ואיור 6 מראים את תוצאות הביצועים. במקרה זה, EVM מוגבל על ידי הדיוק הדיגיטאלי של צורות גלי תחנת הבסיס, שנקבעים כאן על ידי מספר ה- (63) של מסנן U1fir ועל ידי רזולוציית ה- (8 סיביות). מסיבה זו, ה-EVM לא משתפר באופן משמעותי כאשר ליקויי אפנן IQ מתואמים, כפי שמופיע בטבלה 2. לקבלת EVM נמוך יותר, יש להשתמש ב-DAC בעל רזולוציה גבוהה יותר ויותר Taps בפילטר. כאשר משווים את התוצאות בין איור 2 לאיור 5, רואים את המחיר שמשלמים לכך שמשתמשים ב-FPGA ורכיבים דיסקרטיים ולא בציוד מדידה מעבדתי. ה-EVM עלה מ-0.24%RMS ל-0.8%RMS. העלייה ב-EVM היא כתוצאה ישירה לכך שהגלים שנוצרים על ידי התכן הלוגי לא מדויקים כפי שהם בציוד המעבדה. איור 5 מראה דיאגרמת עין טובה, וסיכום מדידות המראות שדיוק המודולציה מספק לאפליקציות שהוזכרו. באיור 6 רואים שספקטרום המוצא נקי למדי, אמפליטודת ה-Spurs הנגרמות מהבבואה של ה-DAC ביחס לאות הרצוי משוערות כ-sin(x)/x, כאשר =x, יחד עם הניחות על ידי פילטר ה-DAC. בשביל לקבל הספק ערוץ סמוך (ACP) נמוך ככל האפשר פילטר FIR עם הרבה taps הכרחי וכמו כן LO עם רעש פאזה נמוך.
מדידת Sweep עד תדרים גבוהים יותר לא מראה שיש Spur-ים נוספים במישור התדר חוץ מאשר ההרמוניות של גל הנושא אשר יש לסנן אותם כרגיל. ריצפת רעש ביציאה גם כן חשובה במקרים רבים לדוגמה כאשר משדר ומקלט מרובבים או ממוקמים בשיתוף כאשר נעשה שימוש בהגבר הגבוה של ה-PA, או כאשר מספר משדרים עובדים יחדיו. טבלה 3 מראה את צפיפות הרעש הנמדד למערכת באיור 3 כאשר משדרים גל מאופנן בתדר גל נושא של 460MHz. הרעש של מגבר U2 התחתון, בשילוב עם ה-Rolloff של מסנן השיחזור (LC) מסדר 5 תרומת הרעש נשמרת נמוכה ככל האפשר.
צריכת הזרם במתח עבודה של 3.3 וולט הוא 96 מיליאמפר, כפי שמצוין בטבלה 4. רוב הספק ה-DC נצרך על ידי U1, רכיב התכן הלוגי, אשר לו כל אחד מ ה-DFB שצוין צורך 21.8 מיליאמפר בתדר שעון של 67MHz ביישום זה. לסיכום ה-DFB אחראי ל-81% מצריכת ההספק הדיגיטאלית. נראה באופן ברור שבכדי להוריד את צריכת הזרם של החלק הדיגיטאלי, יש לעשות אופטימיזציה של ארכיטקטורת ה-DFB וזה מעבר לתוכן של מאמר זה.
סיכום
ה-LTC5599 מחברת ליניאר טכנולוגיות הינו אפנן IQ המהווה בלוק RF מגוון והמציע צריכת הספק נמוכה, ביצועים גבוהים, עבודה בתחום תדר רחב ויכולות אופטומיזציה ייחודיות. הרכיב מאפשר פישוט תכנון
משדרי רדיו ללא הקרבה של ביצועים לעומת נצילות.


















