שני התקנים חדשים מסייעים להמציא מחדש את מחולל האותות

בעבר, החלק הקשה ביותר של מחולל צורת-גל שרירותי היה תכנון שלב המוצא. מחוללי אותות אופייניים מציעים תחומי מוצא מ-25 מילי-וולט עד 5 וולט. כדי להזין עומס של 50 אוהם, תכנונים מקובלים השתמשו בהתקנים דיסקרטיים בעלי ביצועים גבוהים, מספר גדול של התקנים משולבים במקביל, או ASIC יקר, כאשר המתכננים השקיעו שעות ללא-ספור ביצירת שלב מוצא יציב, איכותי, בעל תחום מיתכנת רחב. עתה, התפתחויות בטכנולוגיה יצרו מגברים המסוגלים להזין עומסים אלה, תוך צמצום מורכבות שלב המוצא ותוך כדי הפחתת העלות והזמן לשיווק.

בשעה שמשתמשים במחוללי אותות לשימוש כללי, מציגים תדר, לוחצים על כפתור והמכשיר מייצר תדר חדש. בהמשך, מוצב הספק המוצא הרצוי, ולוחצים על כפתור אחר. ממסרים מקליקים בשעה שהם ממתגים רשתות פנימיות כדי לכוון את רמת המוצא. פעולה לא-רציפה זו דרושה כדי לפצות על היעדר תחום תכנות רחב. מאמר זה מציע ארכיטקטורה חדשה הפותרת גם מחצית זו של הבעיה בתכנון שלב המוצא. שני רכיבי המפתח הפותרים את אתגר תכנון החזית הם: שלב מוצא איכותי המספק מהירות גבוהה, מתח גבוה וזרם מוצא גבוה; ומגבר בעל שבח משתנה (variable-gain amplifier – VGA) בעל כוונון רציף ליניארי ב-dB. תכנון זה מיועד לביצועים של 20 מגה-הרץ, עם אמפליטודה של 22.4 וולט
(+39dBm) בתוך עומס של 50 אוהם.

שלב מוצא קומפקטי חדש
האות הראשוני עשוי להגיע מממיר דיגיטלי-לאנלוגי (digital-to-analog converter – DAC) עבור צורת גל מורכבת, או מהתקן סנתוז ישיר-דיגיטלי (direct-digital synthesis – DDS) לשם יצירת גל סינוסי. בשני המקרים, המפרטים ויכולות כיווני ההספק שלו עשויים להיות לא-אידיאליים. הדרישה הראשונה היא לספק ניחות או שבח תוך שימוש ב-VGA. השבח המסופק על-ידי VGAs רבים הוא מוגבל, אמנם, והוא מספיק רק לעתים רחוקות כדי להיות שימושי עבור יישום זה.
אם ניתן לכוון את מוצא ה-VGA לרמת-מטרה, אזי לא חשוב מהו המבוא, ניתן לאלץ את המוצא לאמפליטודה ידועה. לדוגמה, אם אמפליטודת המוצא הרצויה היא 2 וולט, ולשלב מוצא ההספק יש שבח של 10, אזי יש לכוון את אמפליטודת המוצא של ה-VGA לרמה של 0.2 וולט. כאשר שלב המוצא מתוכנן נכון, אמפליטודת המוצא תכוונן על-ידי מוצא ה-VGA. למרבה הצער, רוב ה-VGAs הופכים לצוואר-בקבוק בשל תחום התכנות המוגבל שלהם.
מחולל אותות אופייני, בעל איכות גבוהה, מציע תחום אמפליטודת מוצא מ-25 מילי-וולט עד 5 וולט. תחום מתכוונן זה של
46dB הוא מעל היכולות של ה-VGAs הניתנים להשיג מסחרית. ה-AD8330 היה ה-VGA הראשון שהשיג תחום של
50dB, אבל הרף הועלה עוד יותר גבוה עם ה-AD8338, חדש בעל הספק נמוך בעל תחום מתכוונן של 80dB. בתנאים אידיאליים, אמפליטודת המוצא של מחולל אותות קלאסי יכולה הייתה להיות בין 0.5 מילי-וולט עד 5 וולט, מבלי להשתמש בממסרים או ברשתות ממותגות. התחום המלא הוא מתכוונן ברציפות, חופשי מרציפויות הכרוכות במתגים ובממסרים. בנוסף, ביטול הממסרים מאריך את זמן החיים של המכשיר ואת אמינות המערכת.
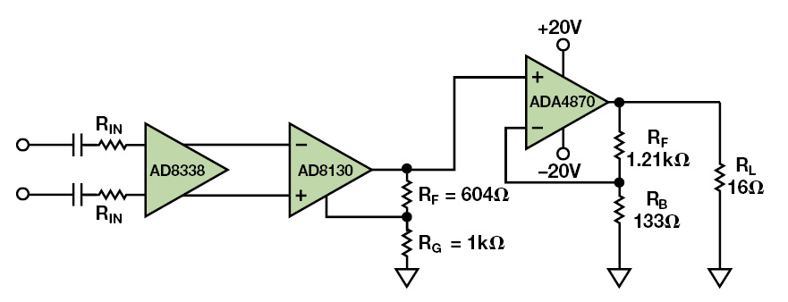
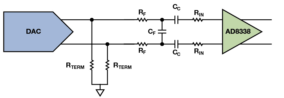
להתקני DACs ו-DDS חדישים יש לעתים קרובות מוצאים הפרשיים, הדורשים מהמתכננים להשתמש בשנאי, לאבד מחצית מהאות בעל חיבור מוארק, או להוסיף ממיר הפרשי-למוארק. ה-AD8338 מספק חיבור טבעי, בהיותו בעל ממשק הפרשי מלא, כמתואר באיור 3. עבור יישום של גל סינוסי, ה-DAC יוחלף ב-DDS.
תכונה עיקרית של ה-AD8338 היא שלב המבוא הגמיש. בתור VGA-מבוא, הוא מטפל בזרמי המבוא תוך שימוש בטופולוגיית "H-amp" שהומצאה על-ידי עובד ADI Barrie Gilbert. תכנון זה משתמש במשוב כדי לאזן את זרמי המבוא תוך שמירה על הצמתים הפנימיים ב-1.5 וולט. בתנאים רגילים, תוך שימוש בנגדי מבוא של 500 אוהם, אות המבוא המרבי של 1.5 וולט יוצר זרם של 3 מילי-אמפר. אם אמפליטודת המבוא הייתה גדולה יותר, לדוגמה 15 וולט, נגד גדול יותר היה מתחבר לפיני המבוא ה"ישירים". נגד זה נקבע כך שאותו הזרם של 3 מילי-אמפר מושג:
1.
האות המוארק בעל 15 וולט יצור מוצא של 1.141 וולט הפרשי. במקרה זה, בשבח מזערי, ה-AD8338 יספק ניחות של 28.4dB, כך שהשבח המרבי האפשרי הוא +51.6dB. בתור רכיב בעל הספק נמוך, יש לו ניד (swing) מוצא אופייני של 1.5 וולט בתוך עומס של 1 קילו-אוהם.
היתרון של ה-VGA במבוא הוא שניתן למקם את השבח הכולל שלו מסביב לנקודות מפגש שונות. ראשית, קבע את רמת המוצא הדרושה כדי ליצור את מוצא מחולל האותות המרבי. הרבה מחוללים מסחריים רק מספקים הספק מוצא מרבי של 250 מילי-ואט rms בתוך עומס של 50 אוהם (גל סינוסי). זה לא מספיק כדי לכסות יישומים הדורשים יותר הספק במוצא, כגון בדיקה של מגברי HF בעלי מוצא גבוה או מחוללי פולסים על-קוליים, לדוגמה.
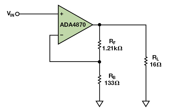
התפתחויות בטכנולוגיית מגברי משוב-זרם (current-feedback – CFA) גרמה לכך שדבר זה כבר לא חייב להוות בעיה. ה-CFA ADA4870 יכול להזין 1 אמפר ב-17 וולט בספק כוח של ±20 וולט. לגבי גלים סינוסיים, הוא יכול להציע מוצא של עד 23 מגה-הרץ בעומס מלא, דבר העושה אותו אידיאלי למזין קצה סופי עבור הדור הבא של מחוללי אותות לשימוש כללי בעלי צורת גלים אקראית.
לגבי מערכות של 50 אוהם הרגישות להחזרות, ה-ADA4870 דורש כמה התקנים פאסיביים כדי להתאים את עכבת המקור לעומס של 50 אוהם: פד(pad) התנגדותי ושנאי עצמי RF של 1.5:1. אם נרשה מרווח של 1 וולט, נוכל לקבל הספק שיא של 8 ואט כאשר עומס המגבר היעיל הוא 16 אוהם. לחילופין, אם ההחזרות לא מהוות בעיה, ניתן לבטל את הפד ההתנגדותי ולהחליף את השנאי העצמי בשנאי בעל יחס של 0.77:1. ללא הפד ההתנגדותי הספק המוצא עולה עד 16 ואט שיא (28.3 וולט אמפליטודה)
כדי לייטב את ניד אות המוצא, ה-ADA4870 מעוצב לשבח של 10, כך שאמפליטודת המבוא הדרושה היא 1.6 וולט. ל-ADA4870 מבוא מוארק, ול-AD8338 מוצא הפרשי, כך שמגבר-מקלט הפרשי AD8130, בעל מכפלת שבח-רוחב-פס של 270 MHz שלו וקצב סבב (slew rate) של 1090 V/µs, מספק הן את המרת ההפרשי-למוארק והן את השבח הדרוש. המוצא של ה-AD8338 מאולץ ל- וולט, כך שה-AD8130 צריך לספק שבח ביניים של 1.6V/V. בשילוב של שלושתם, ההתקנים יוצרים שלב מוצא של מחולל אותות.
שני שלבים סופיים דרושים כדי להשלים את התכנון: עיצוב רשת המבוא עבור אות מבוא מרבי בתוספת ביטול מדרוג העקומות (antialiasing), ותכנון רשת המוצא עבור שינוי בעקבה.

רשת המבוא של ה-AD8338
עבור תכנון זה, האמפליטודה של המוצא ההפרשי תהיה ±1.0V. עם הקביעות של תקלות היצרן, הנגדים הפנימיים של 500 אוהם והשבח המרבי, אמפליטודת המבוא צריכה להיות 100 מיקרו-וולט. הוספת נגדים לפיני המבוא הישיר מאפשרת למתכנן לכוון דרישה זו. תחום השבח, כפי שנקבע על-ידי נגדי המבוא הוא:
2.

שימוש בנגדי 40.2-kΩ בכל מבוא מספק איזון טוב בין הספק הרעש וניחות המבוא. עם VGAIN=1.1V (שבח מרבי), השבח הוא:
3.

במקרה זה, המבוא ההפרשי צריך להיות רק 21 מילי-וולט.
כאשר VGAIN=0.1V, השבח הוא:
4.

עבור אותו מבוא של 21 מילי-וולט, המוצא יהיה כ-100 מיקרו-וולט.
אם כוללים את השבח הכולל של ה-AD8130 וה-ADA4870, המסתכם ב-21.4dB, אמפליטודת המוצא של ה-ADA4870 תנוע בין 1.6 מילי-וולט ל-16 וולט. אחרי הפד ההתנגדותי והשנאי העצמי, תחום המתח במוצא ינוע בין 2 מילי-וולט ל-20 וולט.
ממשוק ה-AD8338 להתקן דוגמת ה-DDS דורש להביא בחשבון את ביטול מדרוג העקומות וניחות המבוא. לדוגמה, המוצא ההפרש של ה-DDS AD9834 דורש נגדים של 200 אוהם להארקה בשביל הניד המתאים. כל מוצא יוצר רק מחצית של אות הגל הסינוסי, כמתואר באיור 6.
השיא של כל מוצא הוא ב-0.6 וולט, ויוצר מבוא יעיל של ±0.6V. הניחות הדרוש הוא 26dB. עם נגדים של 200 אוהם, ניתן להשיג בנקל את הניחות בעזרת יצירת מחלק התנגדותי פשוט. מאחר שהאות אינו ניד בצורה אחידה, שיא האות אמור להשיג את ערך הניחות המצופה.
שימוש בערכי נגדים תקניים של 6.98 ו-191 אוהם יתרום לשגיאה של 0.7%.
לבסוף, יהיה צורך בביטול מדרוג העקומות כלשהו. עם קצב דגימה של 75MSPS, מוצא קצב ה-Nyquist יהיה 37.5 מגה-הרץ, דבר העולה על רוחב-הפס של 20 מגה-הרץ של תכנון זה. על-ידי קביעת ביטול המדרוג ב-20 מגה-הרץ, הקבל הדרוש יהיה:
5.

6.
זהו ערך תקני, כך שרשת המבוא המלאה מוצגת באיור 7.
שלב זה נבנה ונמדד. השינוי הכולל היה בתוך ±0.6dB, כמתואר באיור 8.

שלב המוצא של ה-ADA4870
עם המוצא המוארק המסופק על-ידי ה-AD8130, ה-ADA4870 יבצע את השבח הסופי של 10. שני נגדים דרושים כדי לקבוע שבח זה, והשלב הוא יציב ללא קיזוז חיצוני. העבודה היחידה שנותרה היא לעצב את רשת המוצא כדי שתתאים לצורכי היישום. ישנם שלושה יישומים כלליים:
1. מוצא ישיר מהמגבר אל 50 אוהם
2. מוצא בעל שנאי עצמי עם פד אל 50 אוהם
3. מוצא בעל שנאי עצמי ללא פד אל 50 אוהם
עבור מוצא ישיר, מוצא המגבר מחובר ישירות למחבר המוצא, ללא כל רשת להפיכת המקור, כמתואר באיור 9. שיטה זו, המושלמת עבור מקור מחובר-ברמת-dc, אינה משתמשת בפוטנציאל המלא של ההתקן, אך עדיין מתפקדת טוב יותר מאשר אמפליטודת המוצא האופיינית של 10 וולט של מחולל האותות. במקרה זה הספק השיא המרבי יהיה 5.12 ואט.
עם הפיתרון בעל הפד, העומס של 16 אוהם מפולג בין פד טורי של 8 אוהם והשנאי העצמי המסונן 1.5:1, כמתואר באיור 10. במוד זה, העכבה הנמוכה של התכנון מאפשרת למתכנן להשתמש בערכי סלילים פי 6.25 קטנים יותר מאשר אלה המשמשים לתכנוני 50 אוהם. המסנן מעביר-הנמוכים והשנאי העצמי ממירים את עכבת המקור היעילה של 8 אוהם אל ערך מתאים היטב של 50 אוהם. בעוד הספק המוצא בשיא הכולל יהיה 8 ואט, שיטת תכנון זו תואמת ביותר עבור יישומים הדורשים מקור תואם של 50 אוהם כאשר ההחזרות עשויות להיות מדאיגות, כמו במקרה שמעורבים קווי תמסורת ארוכים.
האופציה האחרונה, וכנראה השימושית ביותר עבור מחוללי אותות, מבטלת את השימוש בפד של 8 אוהם, ומאפשרת פעמיים הספק המוצא. מסנן-סולם (ladder filter) LC עדיין מומלץ,כמוצג באיור 11, אך ערכי הסולם יהיו פי 3.125 קטנים יותר מאשר ערכים אשר היו משמשים עבור מערכת של 50 אוהם (תכנון לעכבת נומינלית של 16 אוהם). במקרה זה, השנאי העצמי ישתמש ביחס 0.77:1. במוד זה, שיא אמפליטודת המוצא בגל סינוסי תהיה 28.3 וולט, וה-ADA4870 יספקו בערך 16 ואט בתוך עומס של 50 אוהם (8 ואט rms או 39dBm).
איור 13 מראה תוצאות מדודות ללא מסנן. למערכת יש תאימות למקרה הגרוע ביותר בעלת שבח של ±1dB עד להספק מוצא של 2.75 ואט rms (נקודת דחיסה של P1dB ב-34dBm). ראוי לציין, תחום השבח הכולל עולה על 62dB, ומציע תחום ב-16dB יותר גדול מאשר מחוללים תקניים רבים.
ניתן לשפר את תחום השבח בעזרת סינון טוב יותר במוצא ה-DDS, כמו גם על-ידי הקטנת רעש המערכת. איור 14 מראה את אותן המדידות עם מסנן. המוצא המסונן אינו חשוף לאותה הרמה P1dB, ויוצר מוצא מלא של +36dBm בתוך עומס של 50 אוהם. ליניאריות השבח הכוללת היא טובה (<=0.65dB), עם שגיאות קיימות רק באמצע התחום.
אם יידרשו הספקי מוצא אף גבוהים יותר עבור מודים פרטניים של פעולה, ניתן להשתמש במגברים בעלי מוצא מרובה כדי להזין שנאי מיוחד (specialty) עבור היישום הנתון. לחילופין, ניתן ליישם את שיטות התכנון המתוארות כאן עבור מערכות בעלות הספק נמוך יותר, כל עוד השיטות המתוארות כאן משמשות בתוך האילוצים של תכנונים חילופיים.
שים לב שהקצה העליון של המדידה נגמר ב-VGAIN=0.9375 V כתוצאה של ניחות מבוא מצטבר ושגיאות שבח. דבר זה ניתן לפתור על-ידי כוונון רשת הניחות הראשונית כדי לענות לשגיאות המערכת הכוללת. לאחר התיקון, תחום שבח המערכת הכולל עלה ל-74dB.

סיכום
על-ידי צירוף של VGA איכותי ו-CFA איכותי בעל מוצא גבוה, ניתן לבנות קצה סופי פשוט עבור דור חדש של מחוללי אותות. שטח כרטיס המעגל המודפס והעלות מוקטנים תודות לשילוב הגבוה של חלקים אלה.
לצורכי רב-צדדיות נוספת, ניתן להשתמש במגבר לוגריתמי, כגון ה-AD8310 במערכת משוב בלולאה סגורה. עם תוספת זו, תוך כדי עבודה עם DDS דוגמת ה-AD9834C, המתכנן יכול לכלול צורות שונות של אפנון מעטפת, דוגמת frequency shift keying (FSK), (OOK) on-off keying
ו-phase-shift keying () בתור תכונה מובנית, המציעים אופציות ללא-ספור באמצעות השימוש החדיש של שני גושים יסודיים.

סימוכין
Current Feedback Amplifiers
Log Amps/Detector
Variable Gain Amplifiers (VGA)
MT-034 Tutorial. Current Feedback (CFB) Op Amps
MT-057 Tutorial. High Speed Current Feedback Op Amps
MT-060 Tutorial. Choosing Between Voltage Feedback and
Current Feedback Op Amps
MT-072 Tutorial. Precision Variable Gain Amplifiers
MT-073 Tutorial. High Speed Variable Gain Amplifiers

David Hunter הינו מהנדס יישומים בקבוצת המוצרים הליניאריים במתחם ADI ב-Wilmington.

David Hunter, Analog Devices

תגובות סגורות