ממיר נקודת עומס הוא ממיר צעדים DC-DC המתוכנן לאספקת מתח קבועה לעומסים, כמעטללא תלות בזרמי עומס. הוא הפך לפתרון מקובל עבור מגוון רחב של יישומים: מרשתות וטלקומוניקציה דרך תקשורת נתונים ליישומי מחשב, כמו גם בטכנולוגיית חלל.
השימוש בממירי נקודת עומס גדל במהירות עבור הפעלת FPGAsו-ASICsוהתקנים אחרים בעלי ליבת עיבוד רבת-ביצועים. יתרה מזאת, בהיות ההספק הדינמי הנצרך על ידי מעבד יחסי לתדר המעבד ולריבוע מתח המעבד, המגמה היא לכיוון מתחי ליבה נמוכים יותר המצמצמים את הפסדי ההספק ומאפשרים בעקבות כך מהירות עיבוד גדולה יותר. וברור כי יכולת הזרם עבור ממירים אלו תגדל, אף שיכולת ההספק תיוותר באותו גודל.
לדבר זה, קיימות השלכות אחדות עבור מעגלי ההספק, כולל הצורך לנתב מתחים נמוכים בזרמים גבוהים מסביב ללוח מעגל מודפס. דבר זה מוביל לירידות מתח גדולות יחסית, צריכת הספק גבוהה יותר ונתיבי לוח מעגל מודפס גדולים העלולים בקלות להגיע לוויסות תפוקה לא טוב. באמצעות מיקום ממיר נקודת העומס קרוב לעומס, אפשר לסלק את החיווט הארוך בין הספק והעומס המצוי במערכות הספק רגילות. דבר זה מאפשר אספקת מתח מדויקת תוך עמידה בדרישות מתח נמוך וזרם גבוה. בנוסף, עקב מיקום ממירי ההספק בקרבה פיזית למעגלי העומס, הפסדי חלוקת הזרם הישר מצטמצמים ומוליכות החלוקה מוקטנת, ובעקבות כך, ביצועי התגובה הדינמיים משתפרים. מערכות אלו דורשות רמות זרם גבוהות במתחי הספק מרובים וכמו כן, יש להן דרישות וויסות קפדניות, עם זרמים דינמיים גדולים ומהירים.
מגבלות של טופולוגיות קיימות של נקודת עומס
הטופולוגיה הנפוצה ביותר ביישומי נקודת עומס, הנה ממיר צעדים מסונכרן. הוא מחליף דיודה בעלת MOSFET (Metal Oxide Semiconductor Field-Effect Transistor) נמוכת-צד, ובכך, מסייע בהקטנה משמעותית של הפסדים ועל ידי כך במיטוב יעילות ההמרה הכוללת בהשוואה לממיר צעדים רגיל. איור 1 מציג באופן סכמתי ממיר צעדים מסונכרן.
אך כל זאת דורש מעגלי MOSFET מסובכים יותר לבקרת שני המפסקים. בנוסף, יש לנקוט זהירות על מנת להבטיח כי שני ה-MOSFETים אינם מופעלים באותה עת, דבר אשר היה גורם לקצר ישיר מ-VIN לאדמה ולגרימת תקלה הרת אסון. מעגל מקוצר זה מכונה גם מוליכות מנוגדת או ירי-חוצה (shoot-through).
בעוד השימוש ב-MOSFET במקום דיודת הלכידה מצמצם את הפסד המוליכות, הוא גם מאפשר זרימה דו-כיוונית של זרם המשרה. כך, ממיר הצעדים המסונכרן ממשיך לפעול במצב המוליכות הרצוף שלו (CCM – continuous conduction mode), כנגד מצב מוליכות בלתי-רציף (DCM – discontinuous conduction mode) עבור ממיר צעדים רגיל בעומס קל. כך שבעוד ממיר צעדים מסונכרן עשוי להפיק יעילות גבוהה בזרם יציאה גבוה, הוא אינו יעיל עבור הספק יציאה נמוך. פירוש הדבר הוא הצורך בשיפור הכולל בעומסים קלים כמו גם בזרם יציאה גבוה, צורך בעל עדיפות בדור הבא של ציוד רשת, המציב אתגר.
ניתן למקד את המבט על מגבלה אחרת של טופולוגיות קיימות, והיא הדרישה לאספקת זרם דינמי גבוה בעל וויסות מתח קפדני. דבר זה מהווה בעיה משמעותית אם משתמשים בממיר צעדים בעומסים ארעיים גבוהים, כיוון שאז, יתרחשו שינויי מתח יציאה משמעותיים. חוסר היכולת של זרם המשרה להשתנות בהתאם למהירות הזרם הנמוך, גורם לקבל היציאה לספק את הזרם הדרוש עבור ההספק לעומס בעת עומסים ארעיים. דבר זה, בתורו, יגרום למתח היציאה להשתנות מהערך הנקוב המתוכנן שלו, עקב פריקת הקבל. מאידך, עומס ארעי "בדילוג יורד", יגרום למכת מתח אשר נגרמה על ידי טעינת הקבל.
בנוסף, הבקר אינו יכול להגיב מיד ולהפעיל את מפסק הבקרה בעקבות דילוג זרם העומס עקב הפעולה הסינכרונית שלו בעלת התדר הקבוע. לכן, הבקר צריך להמתין לדופק הבא של השעון בטרם יופעל שוב מפסק הבקרה. כמו כן, רוחב הפס הסופי של המפצה הליניארי – המתוכנן להיות רק חלקיק מתדר המיתוג למטרות יציבות המערכת – מונע ממתח הבקרה לגדול בשיעור מספק. שני הגורמים הללו יחדיו, גורמים לאינטגרל התפרקות הקבל להיות הרבה יותר גדול מאשר המקרה האידיאלי דורש. מאחר שרוחב הפס של המפצה מתוכנן על בסיס תדר המיתוג, הפתרון הברור לעין, אשר יוביל לשיפור החסרונות שנמנו לעיל, הוא פשוט להגדיל את תדר המיתוג של הממיר. אך, כפי שנאמר כבר, הפסדי ממיר הצעדים התלויים בתדר (הפסדי שער MOSFET, הפסדי מיתוג, הפסדי ליבת המשרה), יובילו להקטנה משמעותית של יעילות הממיר. המגבלות הפיזיות של התקנים מבוססים על חצאי מוליכים ויכולות הזרם שלהם, משחקות אף הן תפקיד חשוב במגבלות הפיזיות של נקודות העומס. על מנת לתכנן ממיר בעל זרם גבוה יותר, המתכננים שמים מספר MOSFETים במקביל או מאמצים גישת ממיר מרובה-פאזה. בכל מקרה, הגודל ועלות הרכיב יגדלו באופן משמעותי.
טופולוגיית ממיר צעדים מוזן SEPIC
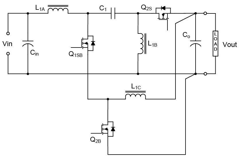
CUI פיתחה טופולוגיה חדשה להתמודדות עם בעיה זו. השיטה, בעלת זכויות יוצרים,Solus® Power Topology, משלבת ממיר השראה ראשי מיוחס לאדמה (Single Ended Primary Inductance Converter – SEPIC) בעל ממיר צעדים, על מנת ליצור ממיר צעדים מוזן SEPIC. טופולוגיה זו, בעלת פטנט, מטפלת במספר מגבלות בפתרונות הקיימים בממירי נקודות העומס, ובאופן מיוחד ביעילות ובתגובות ארעיות. איור 2 מציג סכמה של ממיר צעדים מוזן SEPIC.
היכולת להקטין הפסדי הספק הנה היבט חשוב של טיפולוגיה זו. באמצעותה, מושגת יעילות מוגברת על ידי הקטנת הפסדי השראה ומיתוג גם יחד בנקודות קריטיות אחדות בתוך מעגל הממיר. בתדרי מיתוג מוגדלים, שיפורים אלו אף הופכים ליותר משכנעים. ככל שתדר מיתוג המיוצר גבוה יותר, כך גדלה צפיפות ההספק ורוחב הפס של המפצה הליניארי, ובעקבות זאת, מתקבלים יחס עלות/תועלת ותגובה ארעית טובים יותר. אם נניח כי משתמשים בהתקני מיתוג זהים בממיר ובתכנון SOLUS, הטיפולוגיה החדשה הנה בעלת פוטנציאל להקטנת הפסדי המיתוג ביותר מ-90%. איור 3 מציג את יעילות הממיר כנגד זרם היציאה במתח של 12 וולט בכניסה ו-1 וולט ביציאה בתכנון נקודת עומס לא-מבודדת בעלת זרם של 60 אמפר. כפי שניתן לראות, יעילות הממיר מגיעה לשיא של 91% ב-30 אמפר.
איור 4 מציג את התגובה הארעית במתח של 12 וולט בכניסה ו-1 וולט ביציאה ובשינוי צעד של 30 אמפר לעומס (מ-15 אמפר ל-45 אמפר) עם שיעור דילוג של 10 אמפר/מיקרושנייה. יש לציין כי שינוי ערך המתח שיא-לשיא הוא 32 מיליוולט וצבר הקבלים המצויים בלוח הם מסוג PosCAPs 10×470 מיקרופאראדללא קבלים קרמיים נוספים.
דבר זה מאפשר לממיר SOLUS פעולה בתדר מיתוג גבוה יותר מבלי להקריב יותר מדי יעילות, וכך מתאפשרת אמת מידה של צפיפות הספק ברמות יעילות מאד סבירות. יתר על כן, מאחר ולטופולוגיה זו יש עקומת יעילות מאד שטוחה, אשר יכולה לפעול ביעילות רבה מאד בתחום מתח רחב, המתכננים יכולים לצמצם באופן משמעותי גם את כמות צבירת הקיבוליות הלכודה, ובכך לצמצם את העלות הכללית של ההספק. זרם הכניסה לממיר הצעדים מוזן SEPIC הוא כמעט זרם ישר לגמרי עם אדווה קלה בלבד, כך שניתן לצמצם את ערך קבלי הכניסה עד 95%. אופיין כניסה זה מצמצם גם את ה-EMI הנגרם על ידי אדוות זרם הכניסה. זאת, בעקבות נוכחותו של משרה בצד הכניסה של הממיר, אשר גם מסייע בהקטנת כל סיכוי לתקלה במקרה של ירי-חוצה. טופולוגית ההספק SOLUS, כוללת רכיב מגנטי אחד, מפסק בקרה אחד ושני מספקי המרה המבוקרים באופן מיטבי באמצעות אפנון רוחב דופק (PWM – pulse-width modulation). הרכיב המגנטי כולל 4 משרים עם צימוד השראתי המלופפים על גבי אותה ליבה. דבר זה מהווה בעצם רמת פשטות שוות ערך לממיר צעדים מסורתי.
סיכום
מערכות מודרניות דורשות רמות זרם גבוהות יותר במתחי הספק נמוך ויש להן דרישות וויסות קפדניות עם זרמים דינמיים מהירים וגדולים – אכן, זרמים בעלי ערך של 100 אמפר ויותר הם דבר שלא נשמע כמוהו – והטופולוגיות הקיימות, מגיעות, בעקבות זאת, לגבול יכולותיהן. המרת הספק בעלת ביצועים גבוהים בנקודות עומס, דורשת כיום צפיפות הספק גבוהה, יעילות גבוהה למערכות ירוקות יותר, תגובה ארעית מהירה יותר ו-EMI נמוך. ממיר הצעדים מוזן SEPIC, מהווה את הטופולוגיה הראשונה המשלבת את האפיונים הדרושים לטיפול בדרישות חדשות אלו.
- איור 1. סכמה של ממיר צעדים מסונכרן
- איור 2. סכמת ממיר צעדים מוזן SEP
- 60 איור 3. יעילות ממיר צעדים מוזן SEPIC אמפר כנגד זרם יציאה של 12 וולט בכניסה ו 1- וולט ביציאה
- איור 4. תגובה ארעית במתח של 12 וולט בכניסה ו 1- וולט ביציאה ובשינוי צעד של 30 אמפר לעומס עם שיעור דילוג של 10 אמפר/מיקרושנייה. , VOUT ערוץ 1 )כחול(: 10 מיליוולט/חלוקה , IOUT ערוץ 2 )ירוק(: 10 אמפר/חלוקה








