זיהוי מהיר של רגישויות ה-PDN, בתוך המעגל, כולל איתורי מקורות ריצוד השעון, תוך שימוש בפיתרון פשוט מבוסס – חיישן.
רעש של חלוקת ההספק (power distribution noise – PDN) היא אחת הסוגיות המקובלות ביותר ביישומי הספק נמוך. בשעה שאתם מזינים ADCs, שעונים, LNAs, רשתות נתונים דיגיטליים או יישומי RF רגישים, כוונון נכון של ספק הכוח שלכם הוא בעל חשיבות עליונה. ניתן לפרוץ מעגלים רגישים אלה על-ידי מילי-וולטים אחדים בלבד של רעש בספק הכוח או אף פחות מזה. בשל רגישות קיצונית זו והקשר ההדדי בין ספק הכוח, רשת החלוקה והעומס, יש צורך לעתים קרובות באיתור תקלות. בשל הקשר ההדדי בין עכבת המקור והעומס, יש לבצע את איתור התקלות בתוך-המעגל היכן שיש לעתים קרובות גישה פיזית מוגבלת. כתוצאה, פעולה זו עשויה לצרוך זמן רב. גם במעגל הנראה כפונקציונאלי במלואו, זהו ככלל רעיון טוב להעריך את רגישויות ספק הכוח. זו הדרך הטובה ביותר לזהות סוגיות אפשריות העשויות לבצבץ כתוצאה של אפיצויות מבצעיות וסביבתיות.
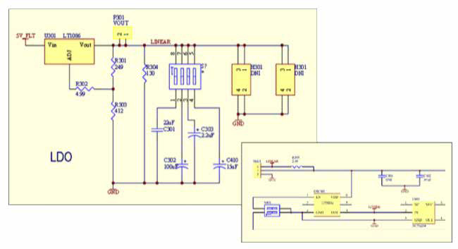
- איור 1. כרטיס ההדגמה הלימודי VRTS3 של החברה המראה את מערך ה-LDO והשעון
- איור 4. כלים פשוטים אך מועילים תומכים בתשאול ה-PDN והערכת ריצוד השעון. אלה כוללים מחולל אותות בעל מסרק הרמוני רחב-פס (משמאל) ביחד עם חיישנים פאסיביים 50Ω בעלי חיבור אחד (במרכז) ו-2 חיבורים דו-כיווניים וחוסמי DC (משמאל)
- איור 3. דרבוני השעון בערך כ-6 מגה-הרץ מודגשים בעקומת ספקטרום האוסילוסקופ זו. דרבונים שלה משמשים להציג טכניקת איתור תקלות פשוטה ומהירה
- איור 2. ה-LDO ומעגל השעון
ביישום לדוגמה זה, אנחנו נציג כמה כלי בדיקה פשוטים המתחברים לנתחי הספקטרום והרשת שלכם והמסייעים בחקירת מקור הרעש של ספק הכוח. איור 1 מראה את כרטיס ההמחשה הלימודי VRTS3 של החברה, הכולל מגוון מעגלי דגימה, התומכים בסוגים רבים של מדידות. אחד המעגלים לדוגמה הוא השעון של 125 מגה-הרץ (OSC401), המוזן על-ידי וסת מתח (U301) בעל נשירה נמוכה (low dropout LDO). ניתן לחבר או לנתק מה-LDO ארבעה קבלי מוצא שונים תוך שימוש במפסק זעיר (dipswitch – S301) בעל ארבעה מצבים, המשנה את יציבות ספק הכוח.
סכימת המעגל באיור 2 מראה את הווסת הליניארי של ה-LDO המזין את מתנד השעון של 125 מגה-הרץ (OSC401) דרך מתג החלקה (slide switch – SEL1). יש לציין את הקבל נוטל הצימוד של C402 (בצד ימין). ניתן להשלים במהירות ובקלות את זיהוי הרגישות לרעש של ספק כוח תוך שימוש במחולל מסרק הרמוני (harmonic comb) רחב-פס וחיישן קו תמסורת פאסיבי בעל יציאה אחת (1-port).
המסרק ההרמוני J2150A מספק מקור רעש רחב-פס בעל עכבת מוצא של 50 אוהם. הוא מותקן בגורם צורה של "מקל" USB. המסרק ההרמוני מספק רעש בתחום תדרים מ-1 קילו-הרץ עד יותר מ-1 גיגה-הרץ בשלושה תחומי תדר. התחומים ממורכזים מסביב ל-1 קילו-הרץ, 100 קילו-הרץ ו-8 מגה-הרץ. הרמוניות מופקות על-ידי ריטוט בזמן ובתדר של מתקפי המוצא. המסרק יכול לצעוד דרך תחומים אלה אוטומטית או להיות נעול בתחום תדרים יחיד. בעוד לרוב המכשירים יש חיבורי USB בלתי מנוצלים, ניתן להזין את המסרק מסוללות גיבוי של טלפון נייד לשם קבלת פיתרון נייד.
גוש DC רחב-פס כלול בד"כ בין מזרק המסרק והחיישן כדי לבודד את עכבת ה- מהמעגל הנבדק. את ספקטרום השעון ניתן לראות באמצעות אוסילוסקופ בעל אופציה של נתח ספקטרום או נתח מקור אותות. ניתן לראות בנקל את יציבות וסת המתח ועכבת החלוקה כפסי-צד או ריצוד בספקטרום השעון.
חישני קו התמסורת של החברה הם יחידים במינם, ומספקים שבח יחידה, חיבורי 50Ω דו-כיווניים אל מכשירים שונים עם ראש בסגנון דפדפן לשם הצגת רשת חלוקת ההספק. דבר זה מאפשר לחיישן לשמש להזרקת אותות, כמו בדוגמה זו, או למדידת רעש תוך שימוש באותו חיישן. חיבור החיישן הוא מחבר גנרי 50Ω SMA, המאפשר חיבור לרוב המכשירים. בדוגמה זו, המסרק ההרמוני מזריק אות רחב-פס לתוך קבל ביטול-הצימוד (C402) תוך שימוש בחיישן בעל חיבור אחד, כמתואר באיור 4. ספקטרום השעון מנוטר במחבר SMA, J3.
- איור 5. המסרק ההרמוני J2150A (בהבלעה ובאיור 3) מחובר לחיישן בעל חיבור אחד דרך חוסם ה-DC P2130A ומשמש להזרקת אות לתוך ה-C402 . ספקטרום השעון מנוטר במחבר SMA J3
- איור 8. פסי-הצד של 7 מגה-הרץ של השעון בוטלו על-ידי חיבור הנגד הטורי בין הווסת והשעון, תוך ריסון תהודת המעגל המודפס
- איור 7. על-ידי הזרקת הרעש במיקומים שונים בתוך ה-PDN, מקור הרעש מאותר במהירות. שים לב שפסי-הצד הם כ-15dB נמוכים יותר מאשר באיור 6. דבר זה אומר לנו שהתהודה ממוקמת בשעון ולא בוסת
- איור 9. התהודה של 7.5 מגה-הרץ (עקבות אדומה, כחולה) נראית בבירור עבור שני קבלי מוצא של הווסת הליניארי, הנבחר בעזרת המתג S301. חיבור הנגד של 2.4Ω מרסן את התהודה (עקבה ירוקה), ומקטין את העכבה בערך ב-15dB
בהזזת נקודת ההזרקה של הרעש אל הווסת הליניארי (אותה העקבה של כרטיס המעגל המודפס אך במורד הזרם של השעון), אנחנו רואים שרעש פס-הצד של השעון הוא הרבה יותר קטן באיור 7 ב-45dBc-. מידע זה אומר לנו שהתהודה היא בין הווסת והשעון. התהודה מורכבת מהשראות עקבת המעגל המודפס וקבל ביטול-הצימוד C402. לאחר איתור תהודת השעון, אנחנו יכולים לחשב את העכבה האופיינית של חיבור המעגל המודפס תוך שימוש בערך קבל ביטול הצימוד (10nF) ותדר התהודה של 7.5 מגה-הרץ. העכבה האופיינית ניתנת לחישוב כ-, במקרה זה 2.1Ω. מיקום מתג ה-SEL1 במצב המרכזי (OFF) מחבר נגד של 2.4Ω בין הווסת הליניארי והשעון, תוך ריסון התהודה. ביטול פסי-הצד 7 מגה-הרץ של ספקטרום השעון, הנראה באיור 8 מראה שהתהודה רוסנה ביעילות על-ידי הגדלת ההתנגדות הטורית בין הווסת הליניארי והשעון.
התהודה ויעילות הריסון ניתנים לאישור בנקל על-ידי מדידת העכבה בקבל ביטול הצימוד של השעון בעזרת נתח רשת וקטורי (VNA). המדידות מוצגות באיור 9 עבור שני קבלי מוצא של הווסת הליניארי, כמו גם שילוב ה-R305.
בעוד פסי-הצד לא נראו כה מחמירים, הם יכולים להשפיע משמעותית על הביצועים – הרבה יותר מאשר היה נראה אחרת. ראשית, שים לב שפסי-הצד באיור 3 מופיעים ב-6 מגה-הרץ, בשעה שאנחנו קבענו שתהודת מעגל המודפס היא ב-7.5 מגה-הרץ. שנית, המדידה באיור 9 מראה שב-6 מגה-הרץ העכבה היא בערך 5dB יותר נמוכה מאשר בשיא של 7.5 מגה-הרץ וב-9 מגה-הרץ העכבה היא בערך 15dB נמוכה יותר מאשר בשיא של 7.5 מגה-הרץ.
אם כן, מה עורר את התהודה? קיים וסת ממתג בנקודת העומס (point-of-load POL) הממוקם גם על כרטיס ההמחשה VRTS3. ההרמוניות השנייה והשלישית הן קרובות דיין לשיא התהודה כדי להעביר את רעש השעון. אנחנו יכולים לאשר את תדר המיתוג של ה-POL כמחולל הרעש, מאחר שמתג חיבור כלול בכרטיס האימון VRTS3 לשם מטרה זו. אם אנחנו מכבים את וסת המיתוג פסי-הצד של השעון נעלמים. דבר זה מוכיח בבירור מדוע אנחנו רוצים לתשאל את המעגל גם אם הוא נראה תקין.
לתדר הפעולה של וסת המיתוג יש אפיצות של 750 קילו-הרץ בשעה שגם לקבל מבטל-הצימוד יש אפיצויות. אפיצויות אלו יכולות להעביר בקלות את ההרמוניה השנייה של וסת המיתוג כדי ליקרות בדיוק בתדר של שיא העכבה, ובכך להגדיל את רעש השעון משמעותית. בשעה שאתה לא תראה כנראה את כוונון התדר הזה קורה בסריקה נומינלית, אתה אמור לדעת יותר על אפשרות זו באמצעות תשאול PDN זה.
בסיכום, אנחנו זיהינו במהירות את רגישות ה-PDN הגורמת לריצוד שעון מוגבר. זיהינו את הרעש, קבענו את מקורו והעכבה האופיינית שלו, ותיקנו בקלות את הסוגיה על-ידי שיטוח עכבת פס ההספק בשעון. דבר זה בוצע תוך מספר דקות תוך שימוש במחולל מסרק הרמוני נייד ביותר חיישן ידני בעל יציאה אחת ואוסילוסקופ.
החברה מציעה כמה פתרונות קשורים לשם ייטוב, בדיקה ואיתור תקלות של שלימות ההספק, כגון ריצוד השעון, עם תמיכה עבור מכשירים ותחומי מדידה שונים. מחולל המסרק ההרמוני שהוצג לאחרונה J2150A בצירוף החיישן בעל יציאה אחת P2100A-1 הוא רק פיתרון אחד, אם כי עוצמתי.












